HOME   LIST
‹–   –›

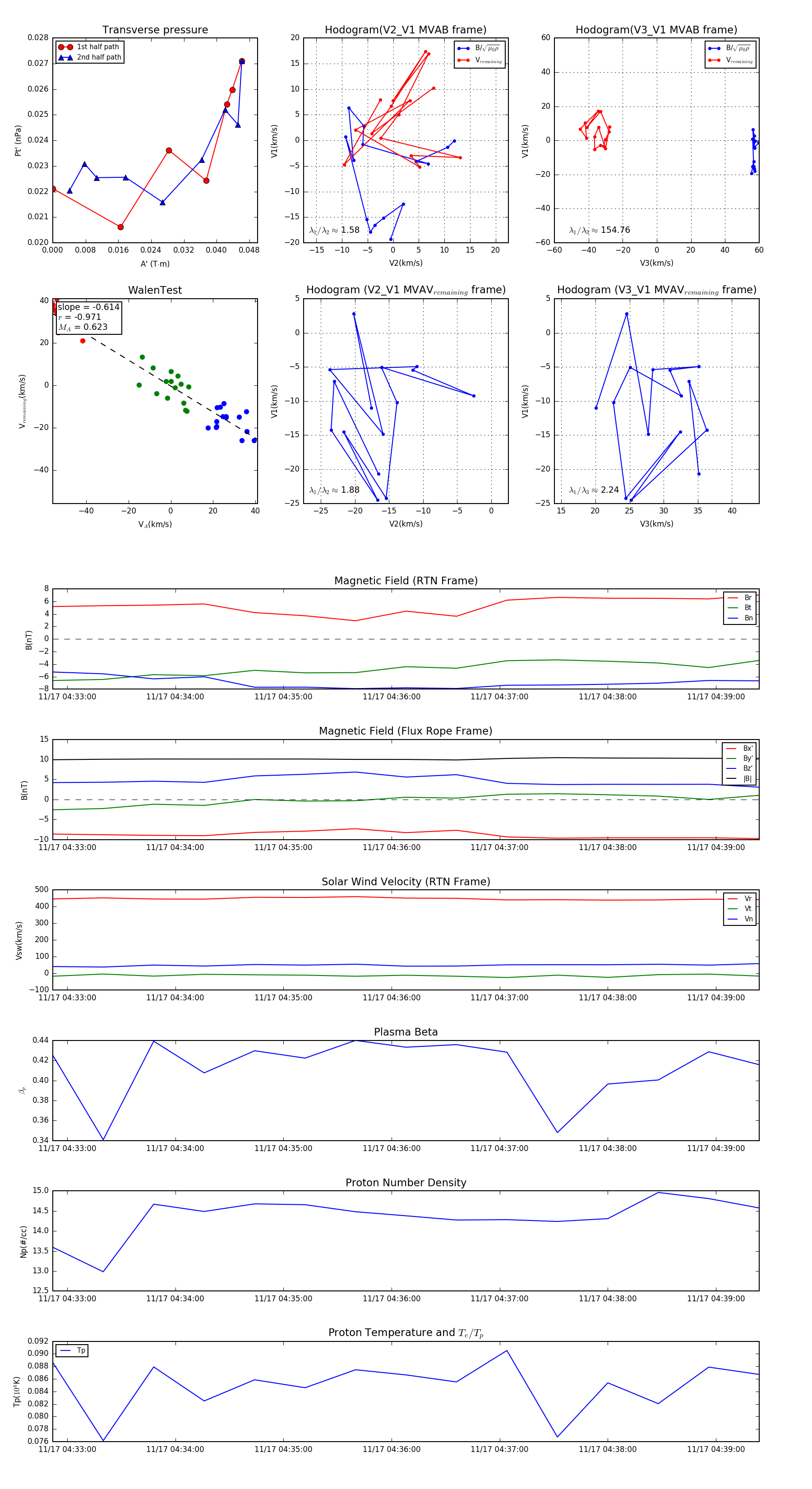
Flux Rope in 2023

Flux Rope Event 2023-11-17 04:32:52 ~ 2023-11-17 04:39:24 (393 seconds)


plot