HOME   LIST
‹–   –›

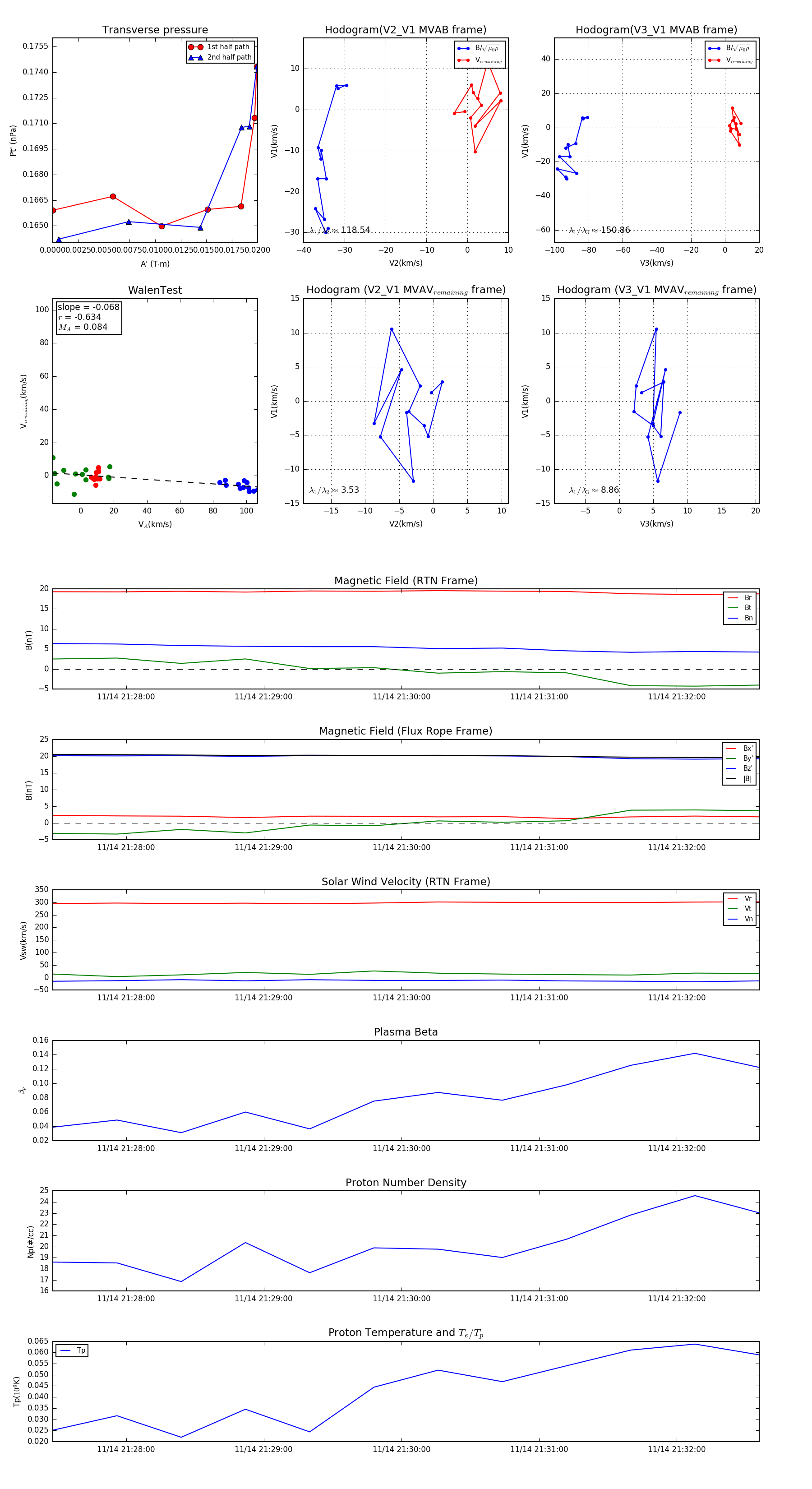
Flux Rope in 2023

Flux Rope Event 2023-11-14 21:27:28 ~ 2023-11-14 21:32:36 (309 seconds)


plot