HOME   LIST
‹–   –›

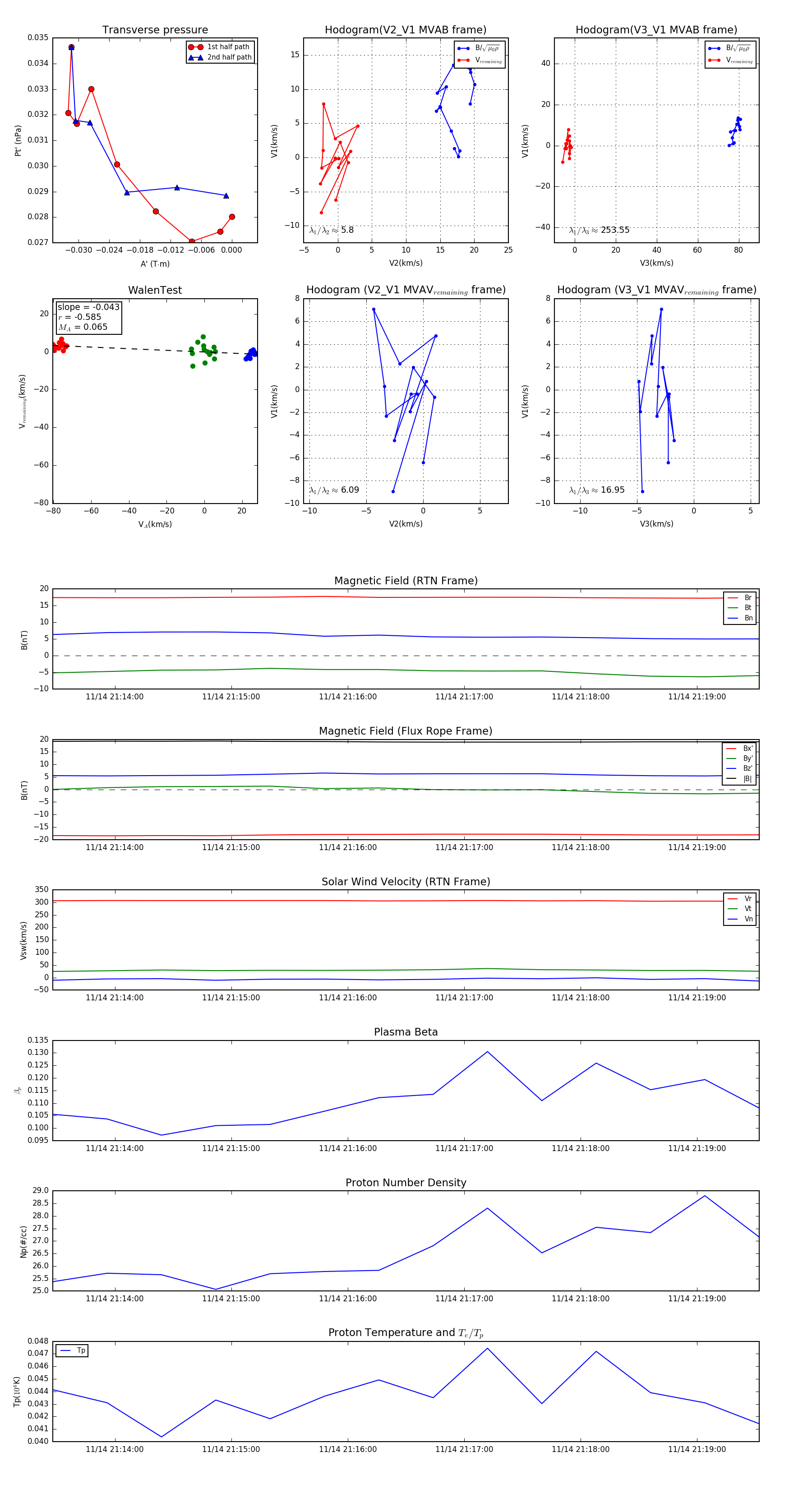
Flux Rope in 2023

Flux Rope Event 2023-11-14 21:13:28 ~ 2023-11-14 21:19:32 (365 seconds)


plot