HOME   LIST
‹–   –›

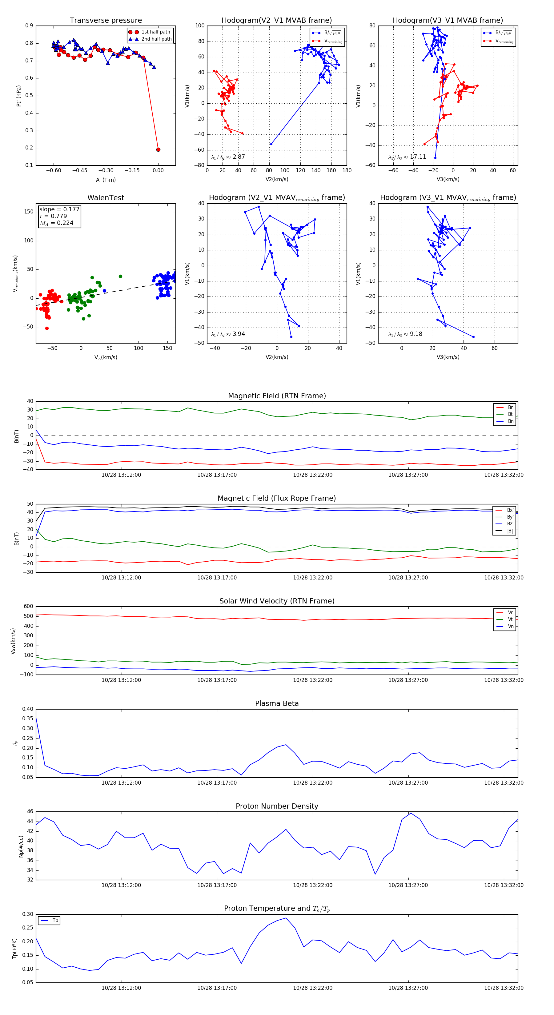
Flux Rope in 2023

Flux Rope Event 2023-10-28 13:07:32 ~ 2023-10-28 13:32:44 (1513 seconds)


plot