HOME   LIST
‹–   –›

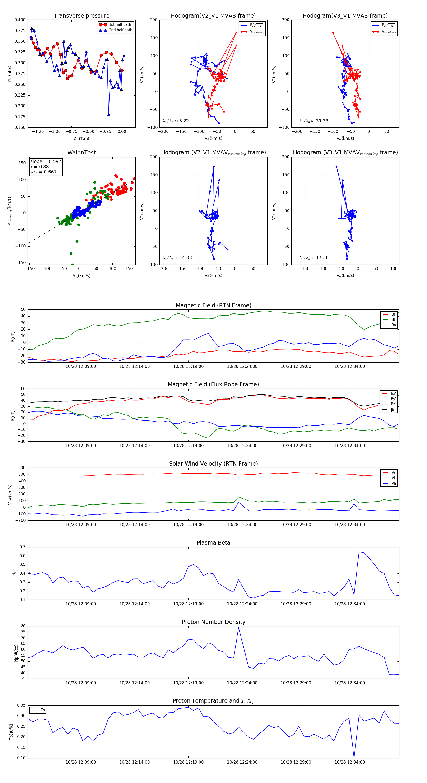
Flux Rope in 2023

Flux Rope Event 2023-10-28 12:04:04 ~ 2023-10-28 12:38:36 (2073 seconds)


plot