HOME   LIST
‹–   –›

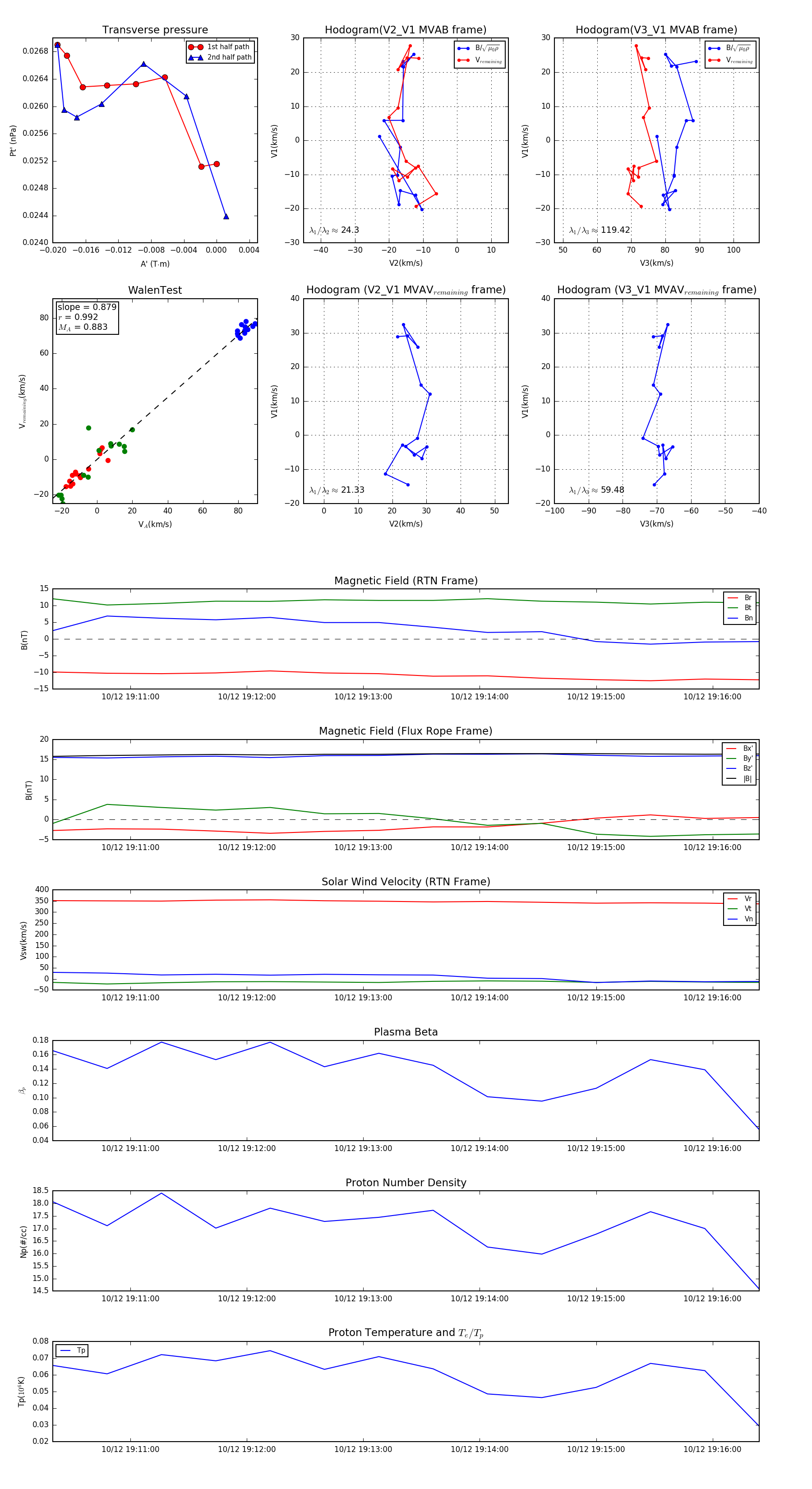
Flux Rope in 2023

Flux Rope Event 2023-10-12 19:10:20 ~ 2023-10-12 19:16:24 (365 seconds)


plot