HOME   LIST
‹–   –›

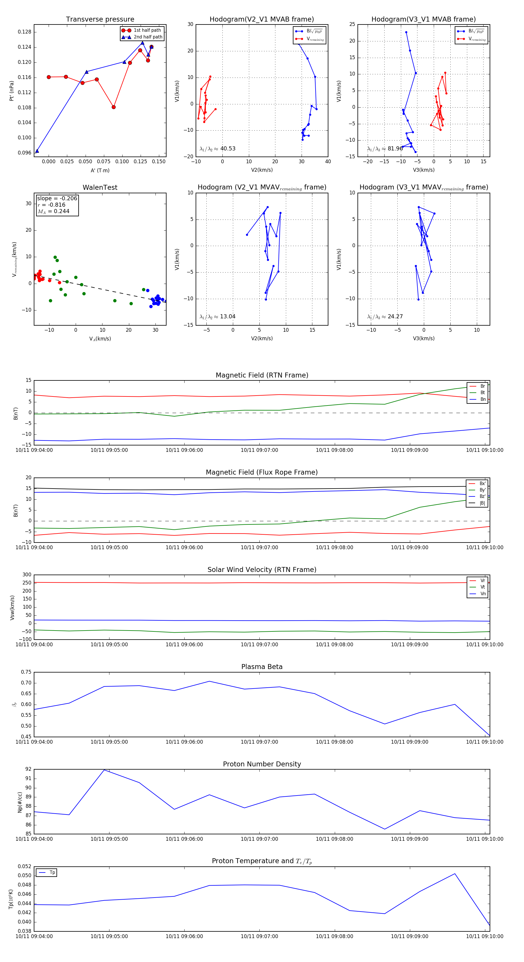
Flux Rope in 2023

Flux Rope Event 2023-10-11 09:04:00 ~ 2023-10-11 09:10:04 (365 seconds)


plot