HOME   LIST
‹–   –›

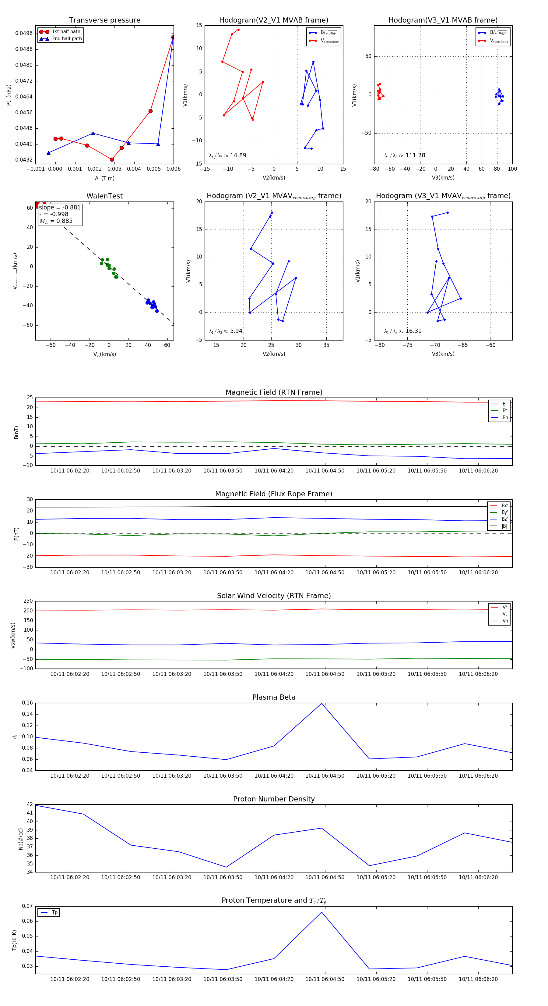
Flux Rope in 2023

Flux Rope Event 2023-10-11 06:02:00 ~ 2023-10-11 06:06:40 (281 seconds)


plot