HOME   LIST
‹–   –›

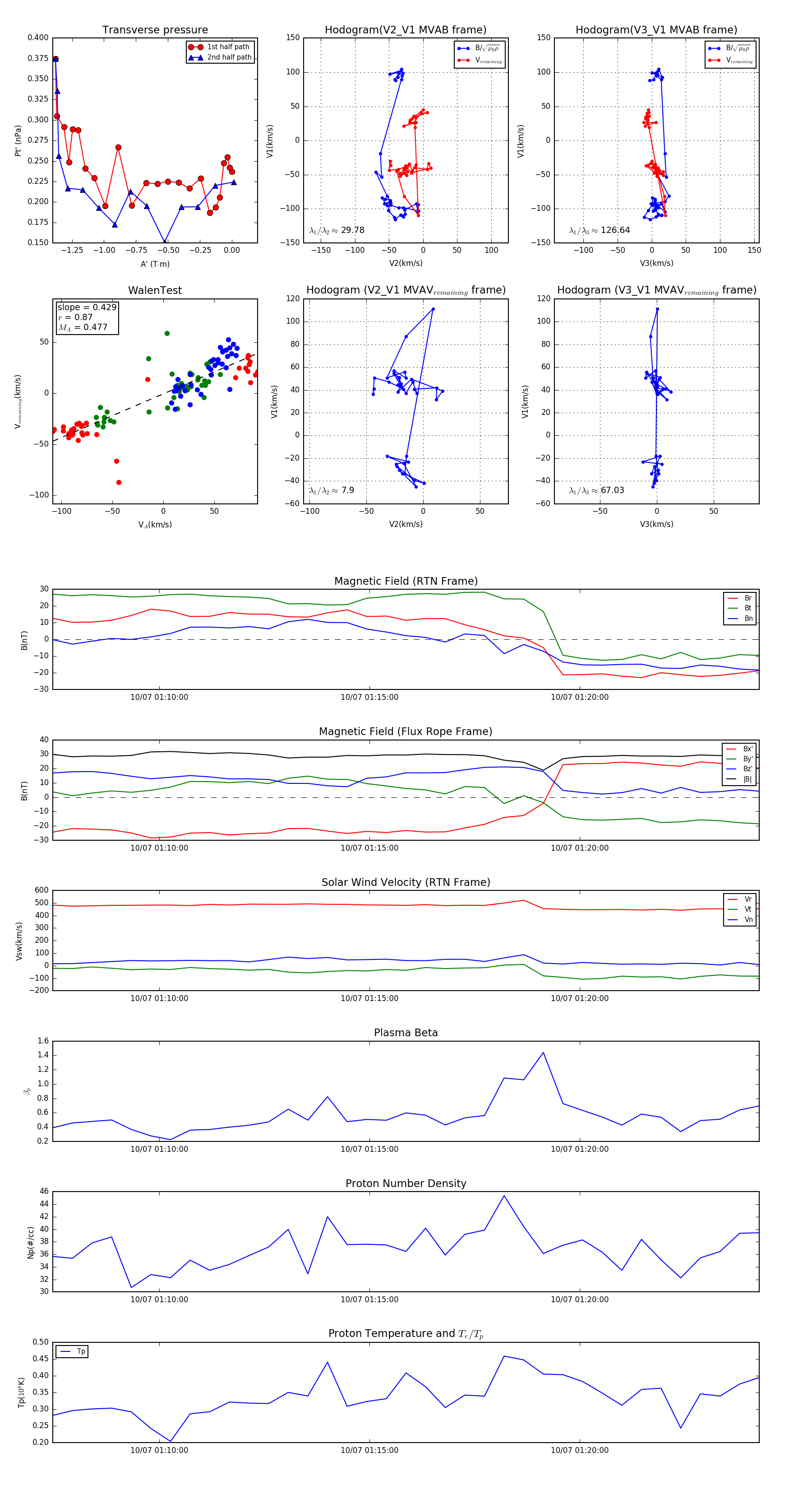
Flux Rope in 2023

Flux Rope Event 2023-10-07 01:07:28 ~ 2023-10-07 01:24:16 (1009 seconds)


plot