HOME   LIST
‹–   –›

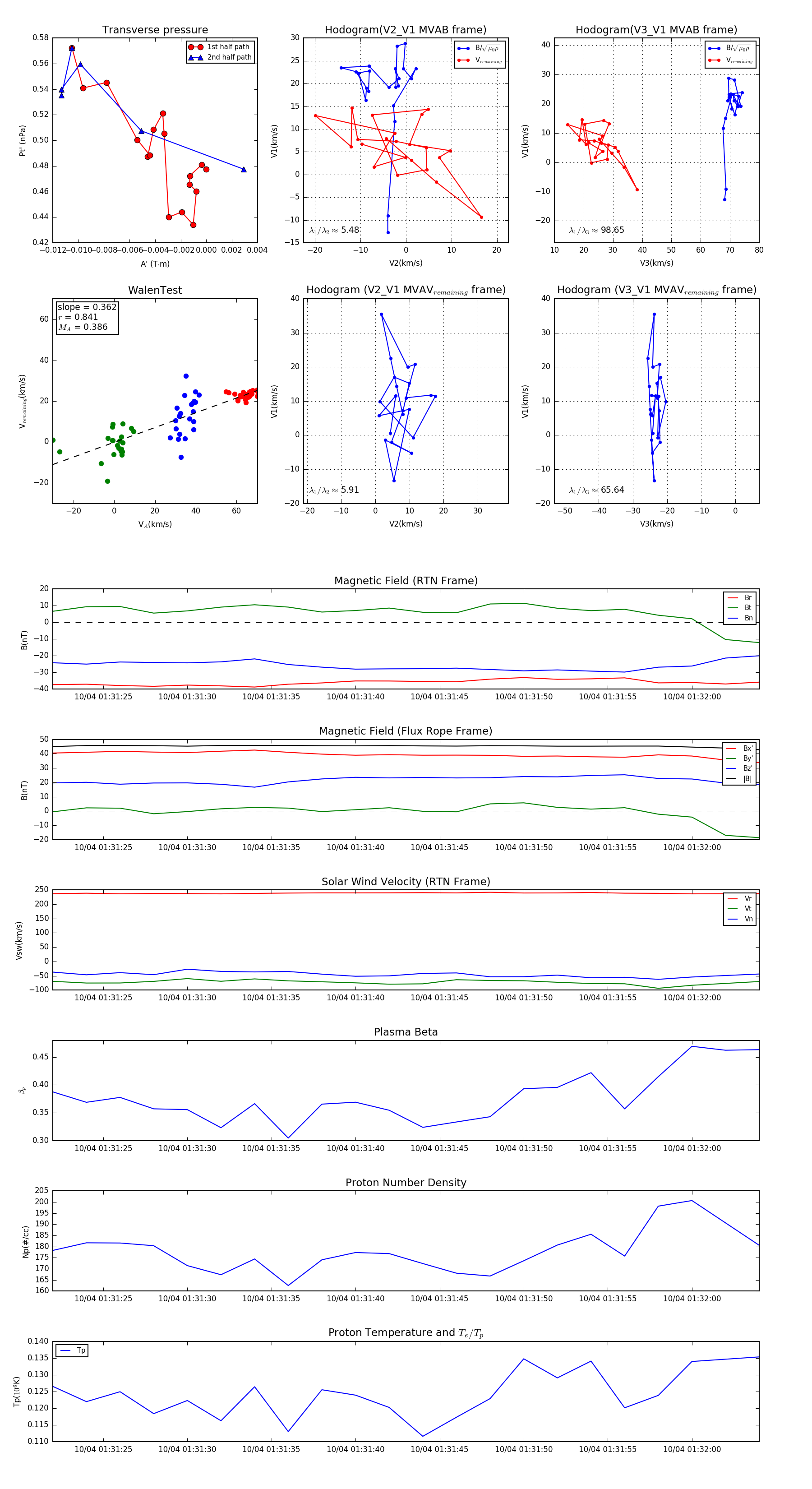
Flux Rope in 2023

Flux Rope Event 2023-10-04 01:31:22 ~ 2023-10-04 01:32:04 (43 seconds)


plot