HOME   LIST
‹–   –›

Flux Rope in 2023

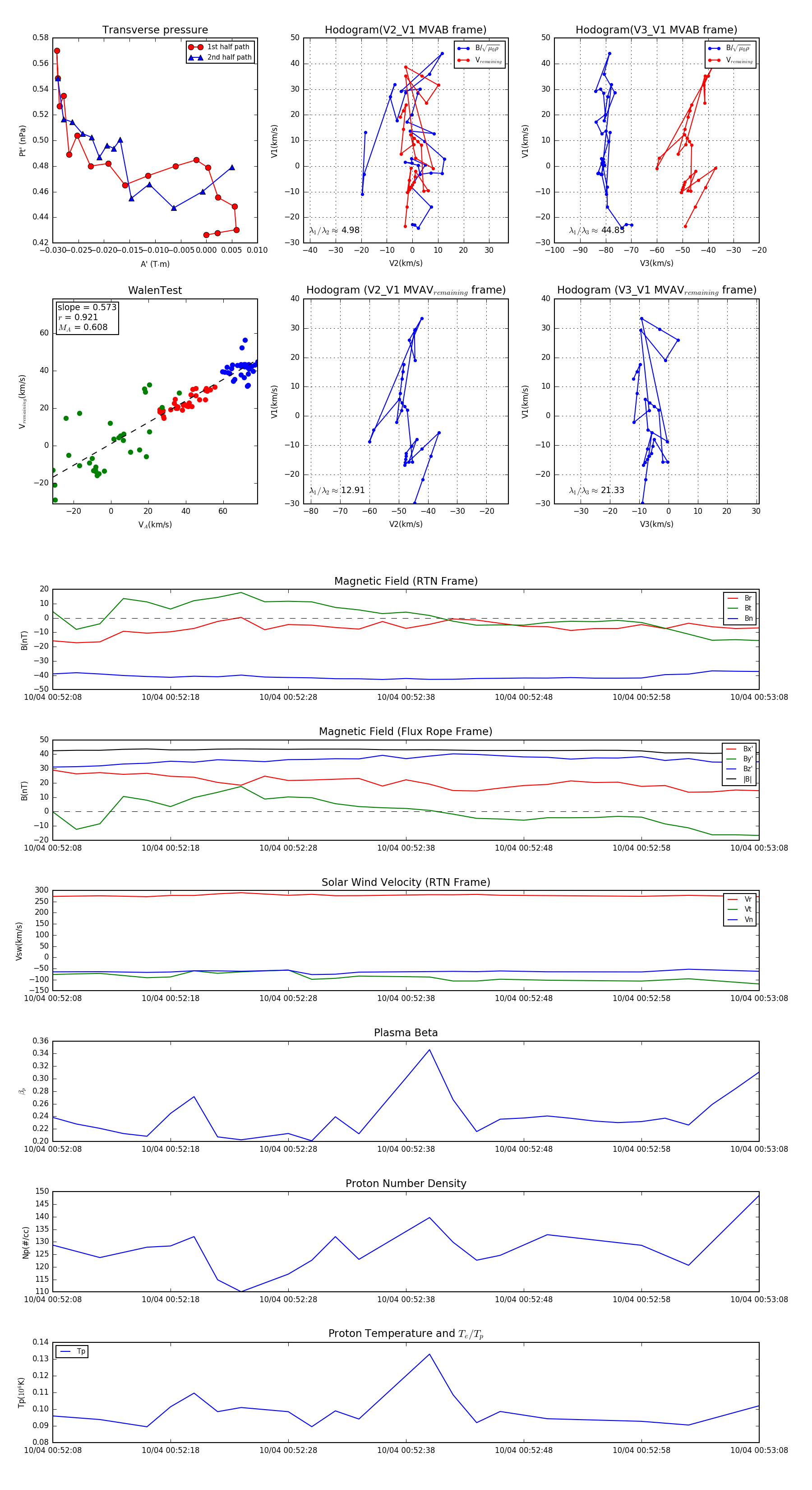
Flux Rope Event 2023-10-04 00:52:08 ~ 2023-10-04 00:53:08 (61 seconds)


plot