HOME   LIST
‹–   –›

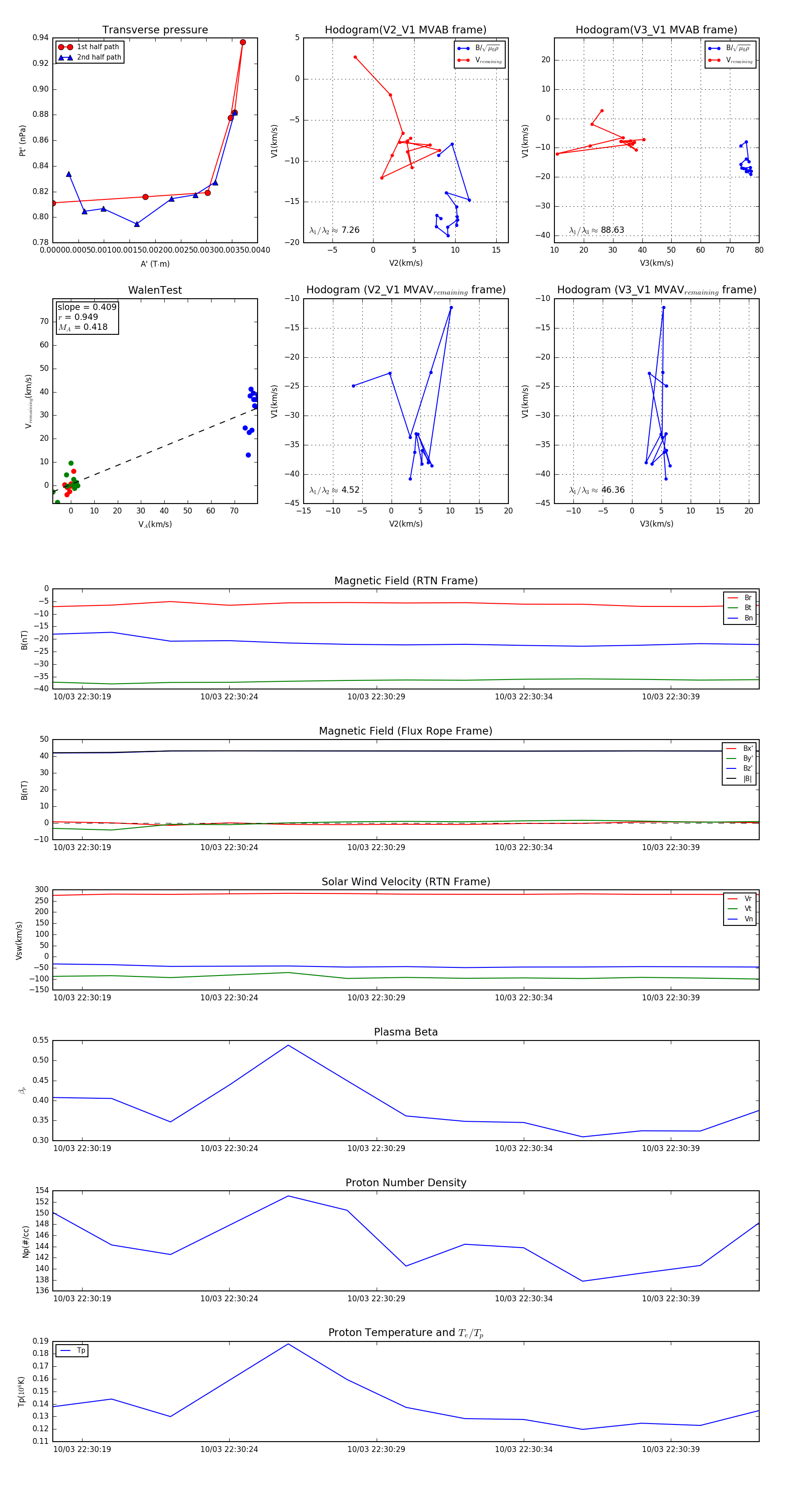
Flux Rope in 2023

Flux Rope Event 2023-10-03 22:30:18 ~ 2023-10-03 22:30:42 (25 seconds)


plot