HOME   LIST
‹–   –›

Flux Rope in 2023

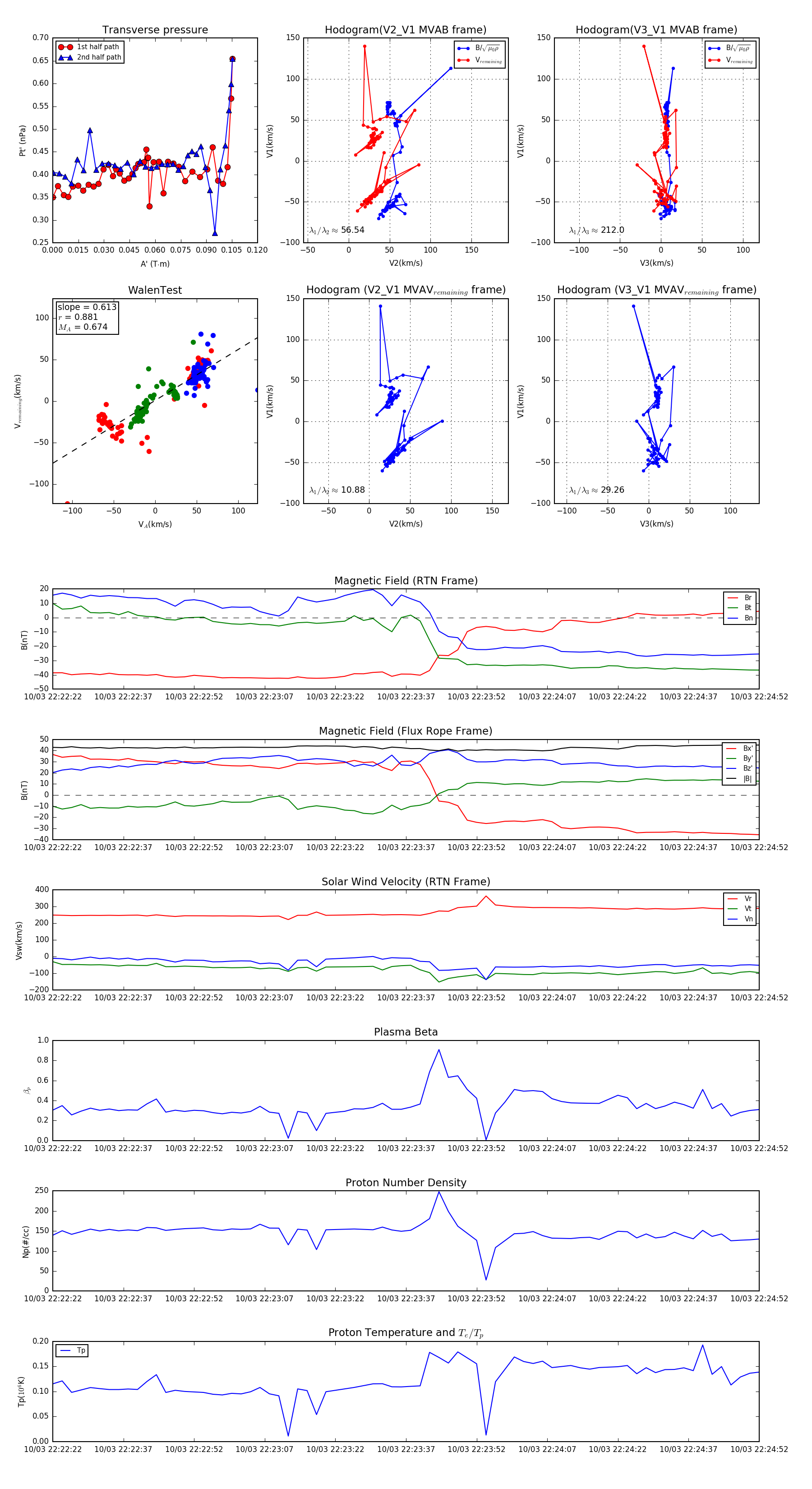
Flux Rope Event 2023-10-03 22:22:22 ~ 2023-10-03 22:24:52 (151 seconds)


plot