HOME   LIST
‹–   –›

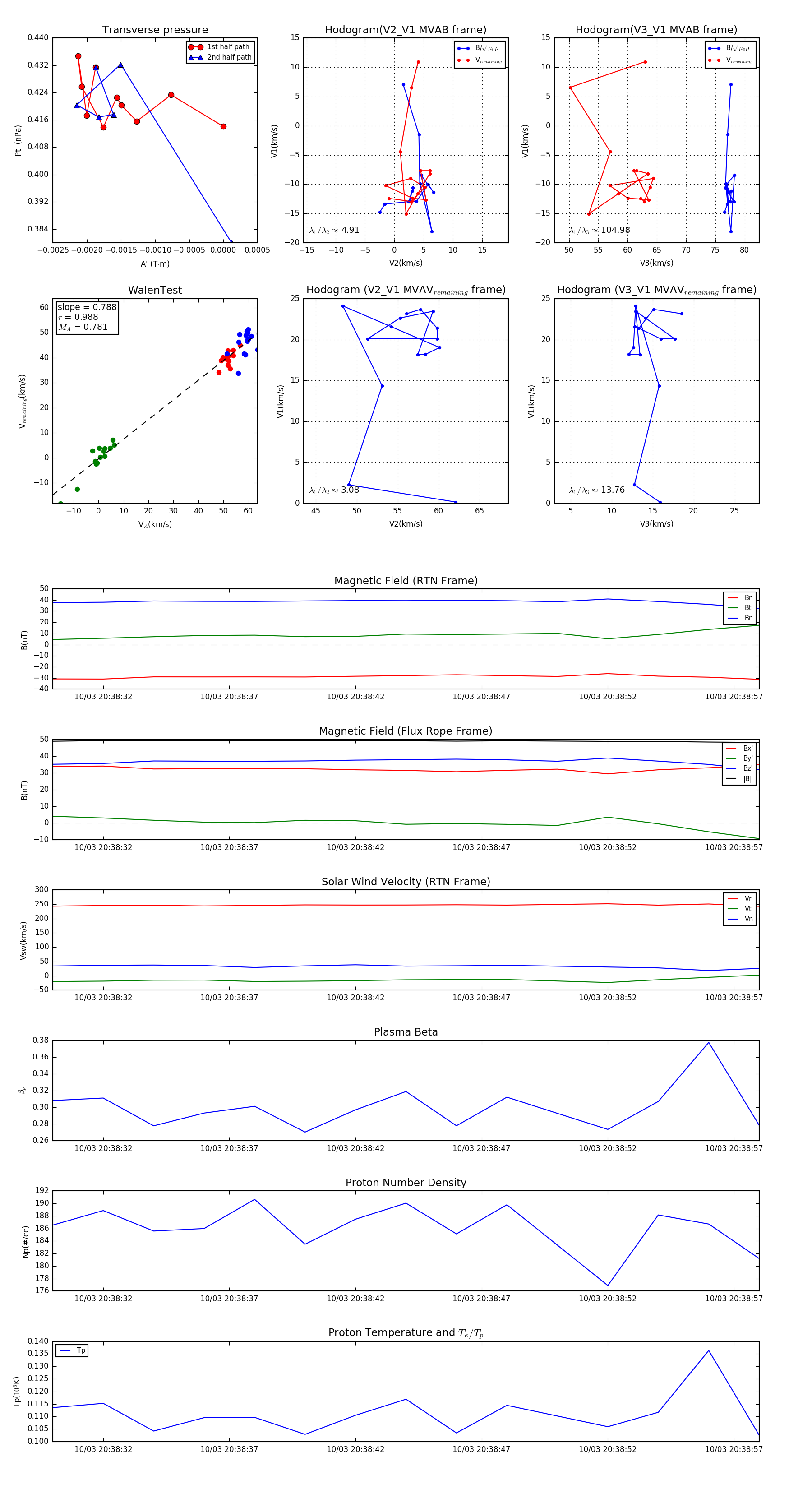
Flux Rope in 2023

Flux Rope Event 2023-10-03 20:38:30 ~ 2023-10-03 20:38:58 (29 seconds)


plot