HOME   LIST
‹–   –›

Flux Rope in 2023

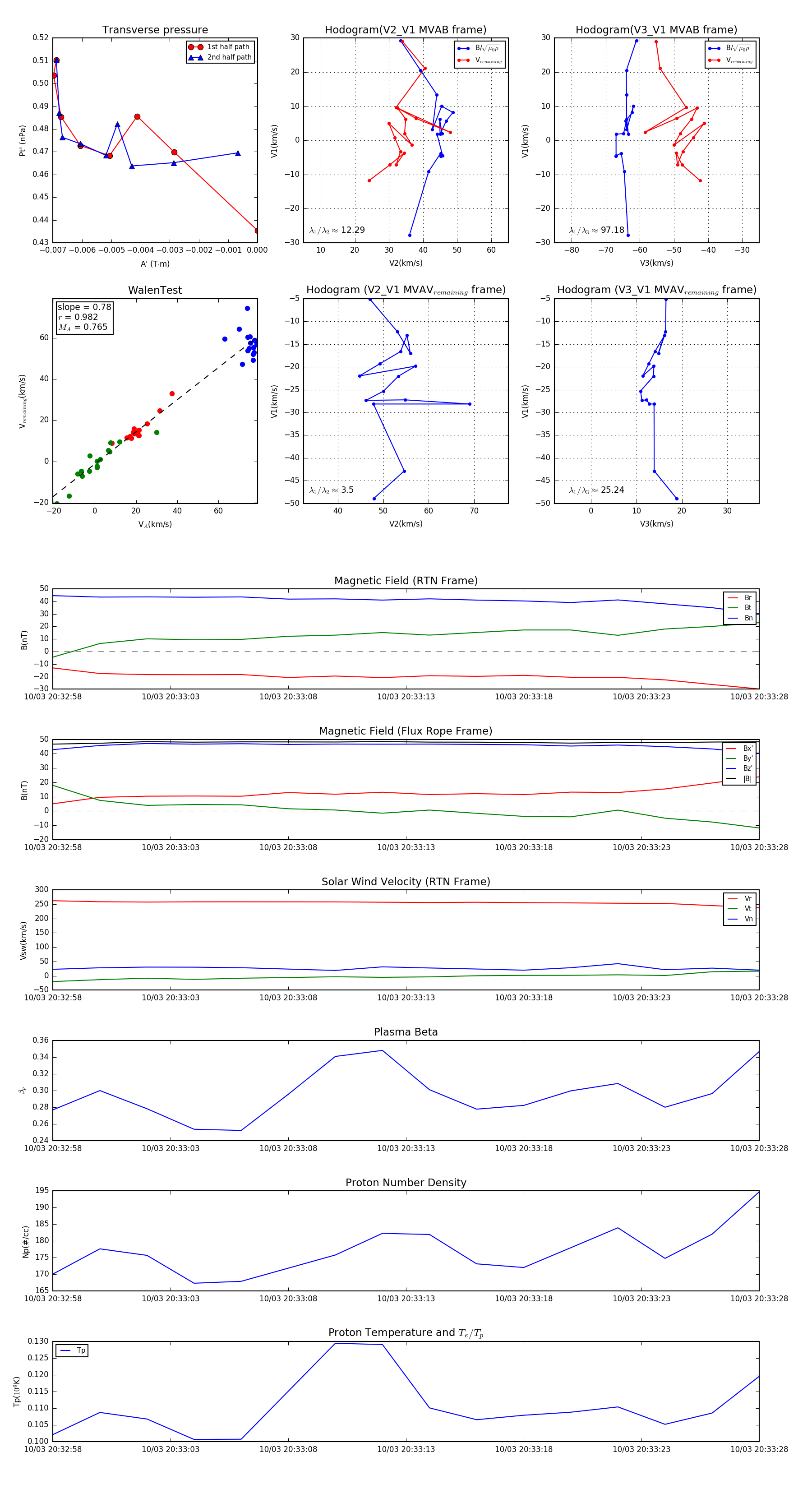
Flux Rope Event 2023-10-03 20:32:58 ~ 2023-10-03 20:33:28 (31 seconds)


plot