HOME   LIST
‹–   –›

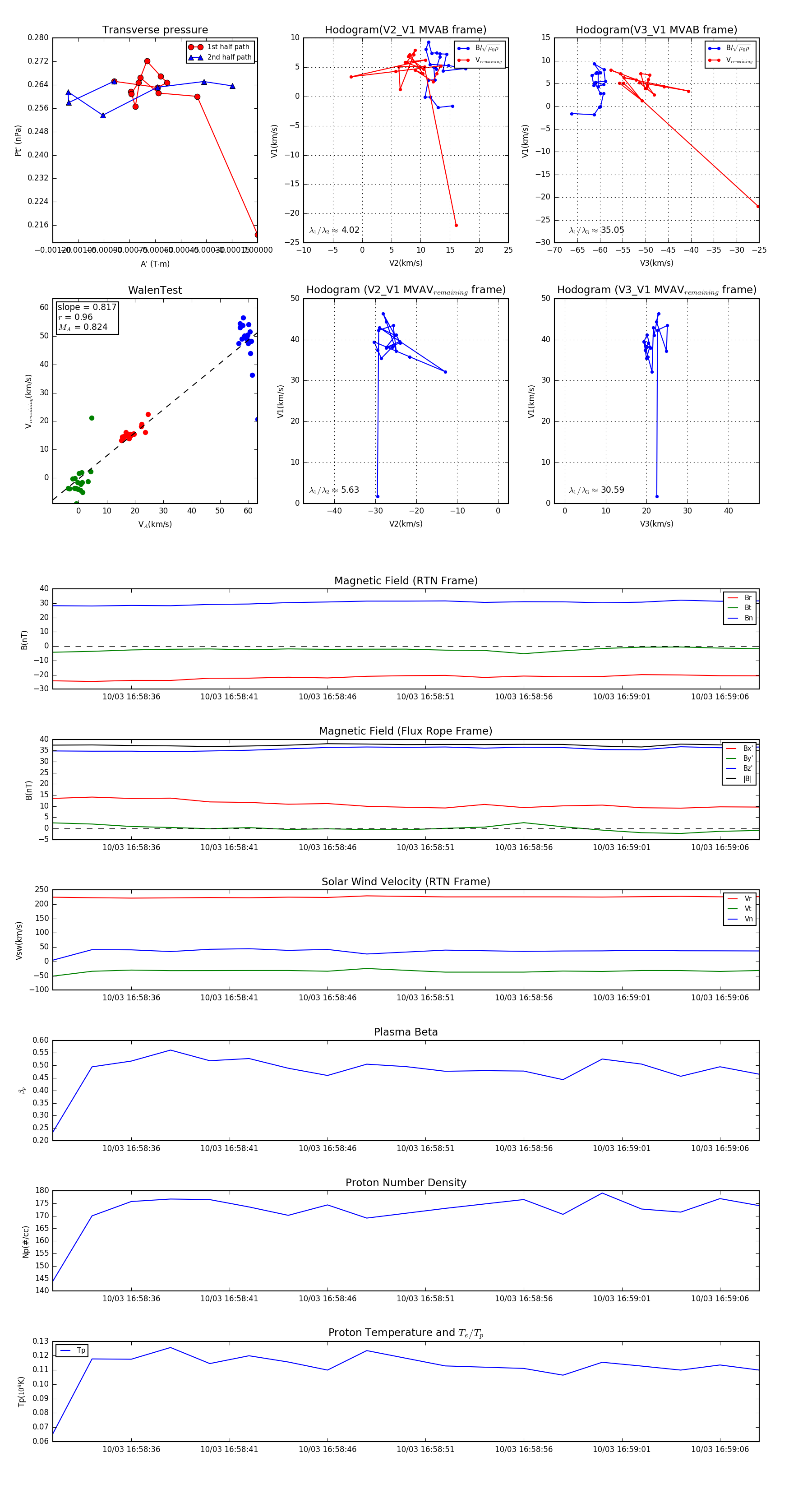
Flux Rope in 2023

Flux Rope Event 2023-10-03 16:58:32 ~ 2023-10-03 16:59:08 (37 seconds)


plot