HOME   LIST
‹–   –›

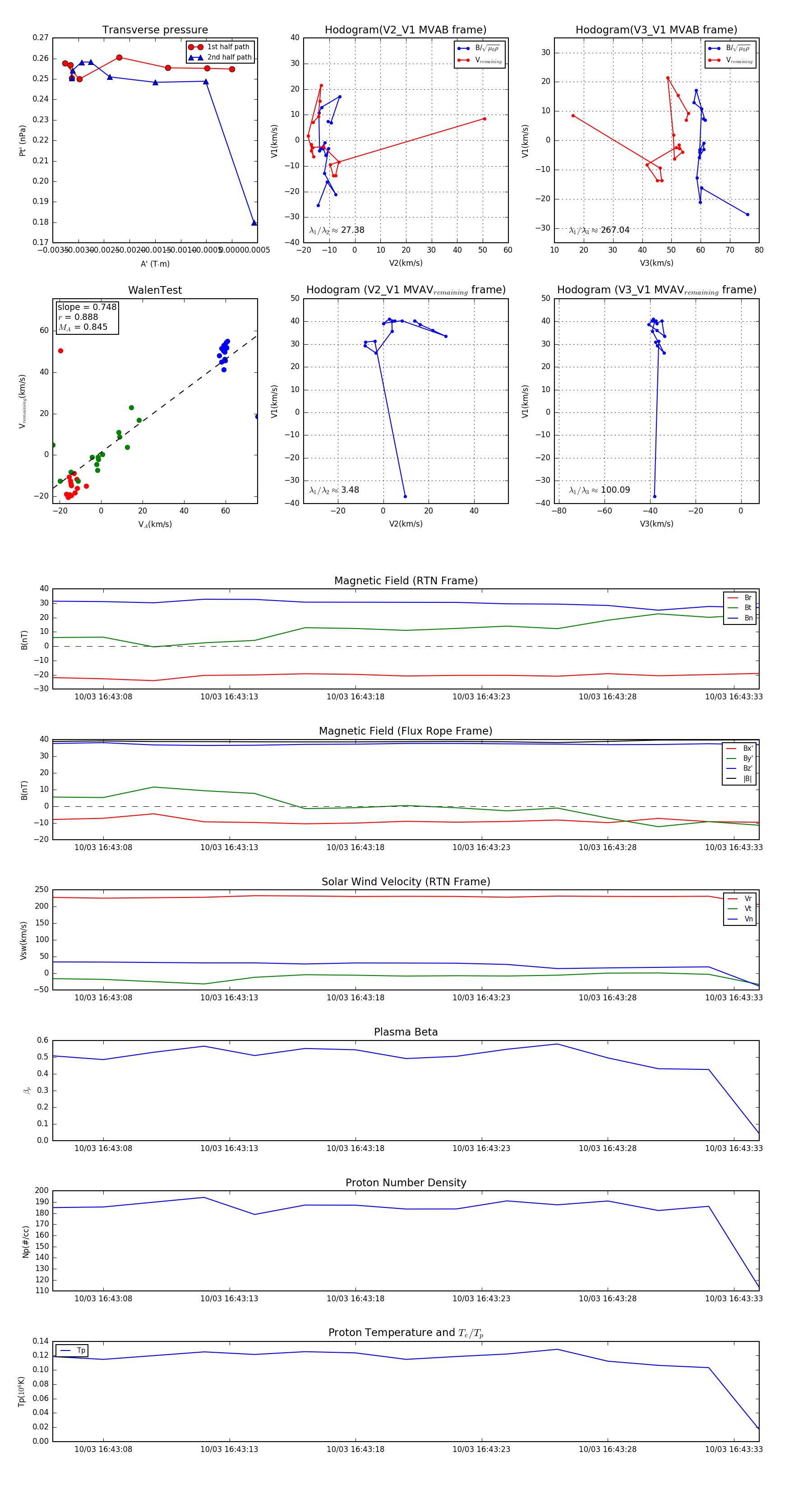
Flux Rope in 2023

Flux Rope Event 2023-10-03 16:43:06 ~ 2023-10-03 16:43:34 (29 seconds)


plot