HOME   LIST
‹–   –›

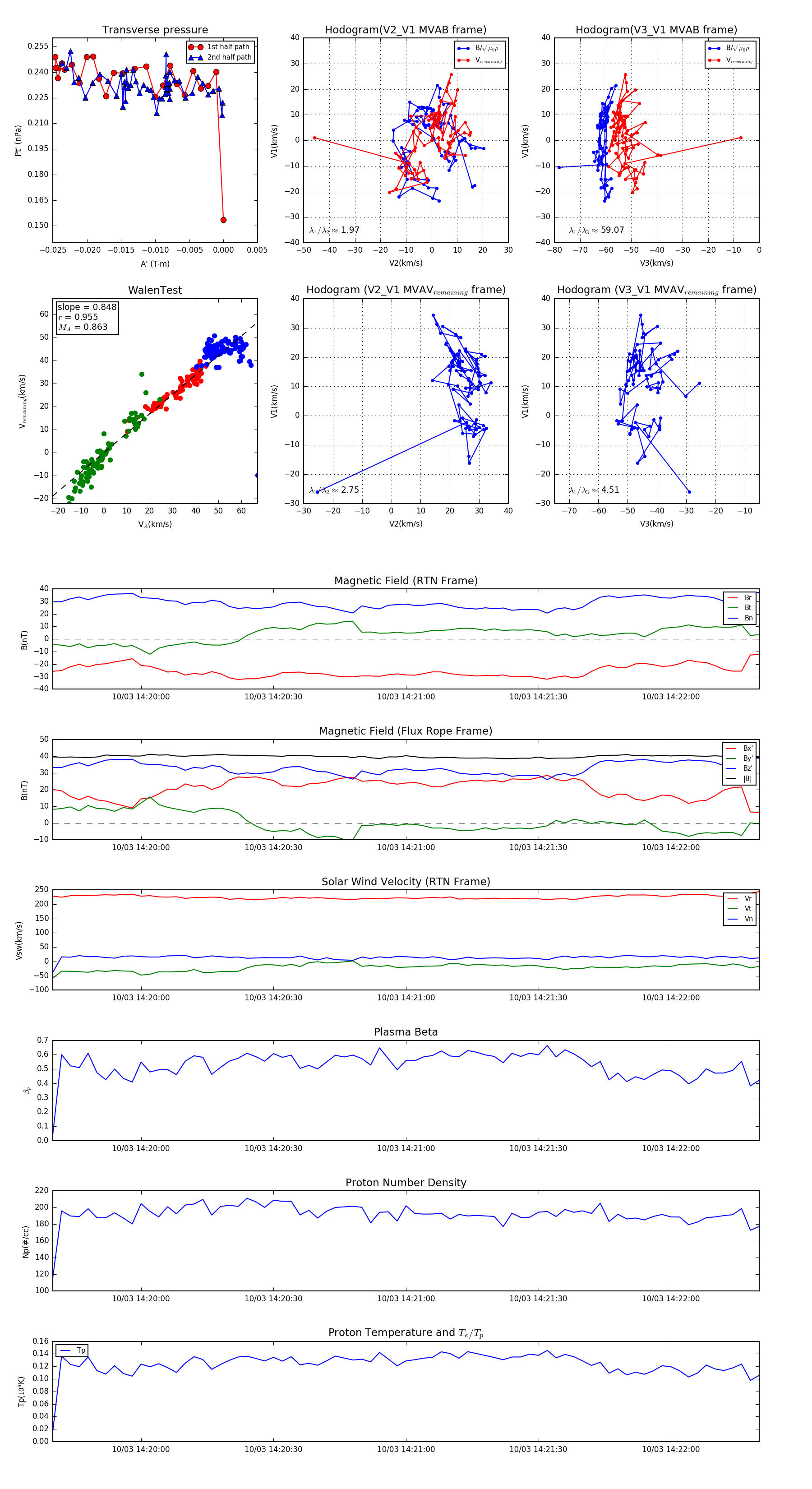
Flux Rope in 2023

Flux Rope Event 2023-10-03 14:19:40 ~ 2023-10-03 14:22:20 (161 seconds)


plot