HOME   LIST
‹–   –›

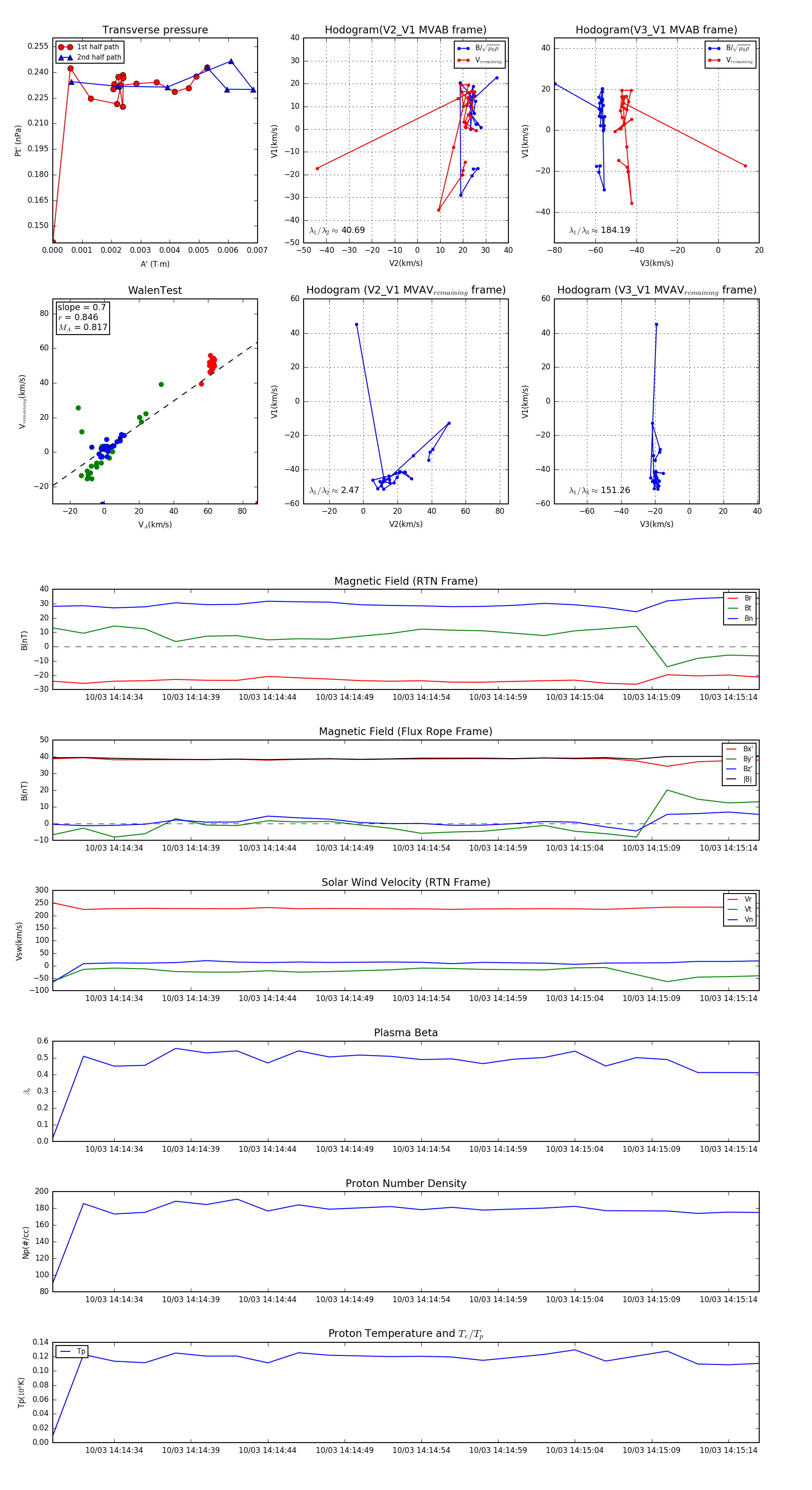
Flux Rope in 2023

Flux Rope Event 2023-10-03 14:14:30 ~ 2023-10-03 14:15:16 (47 seconds)


plot