HOME   LIST
‹–   –›

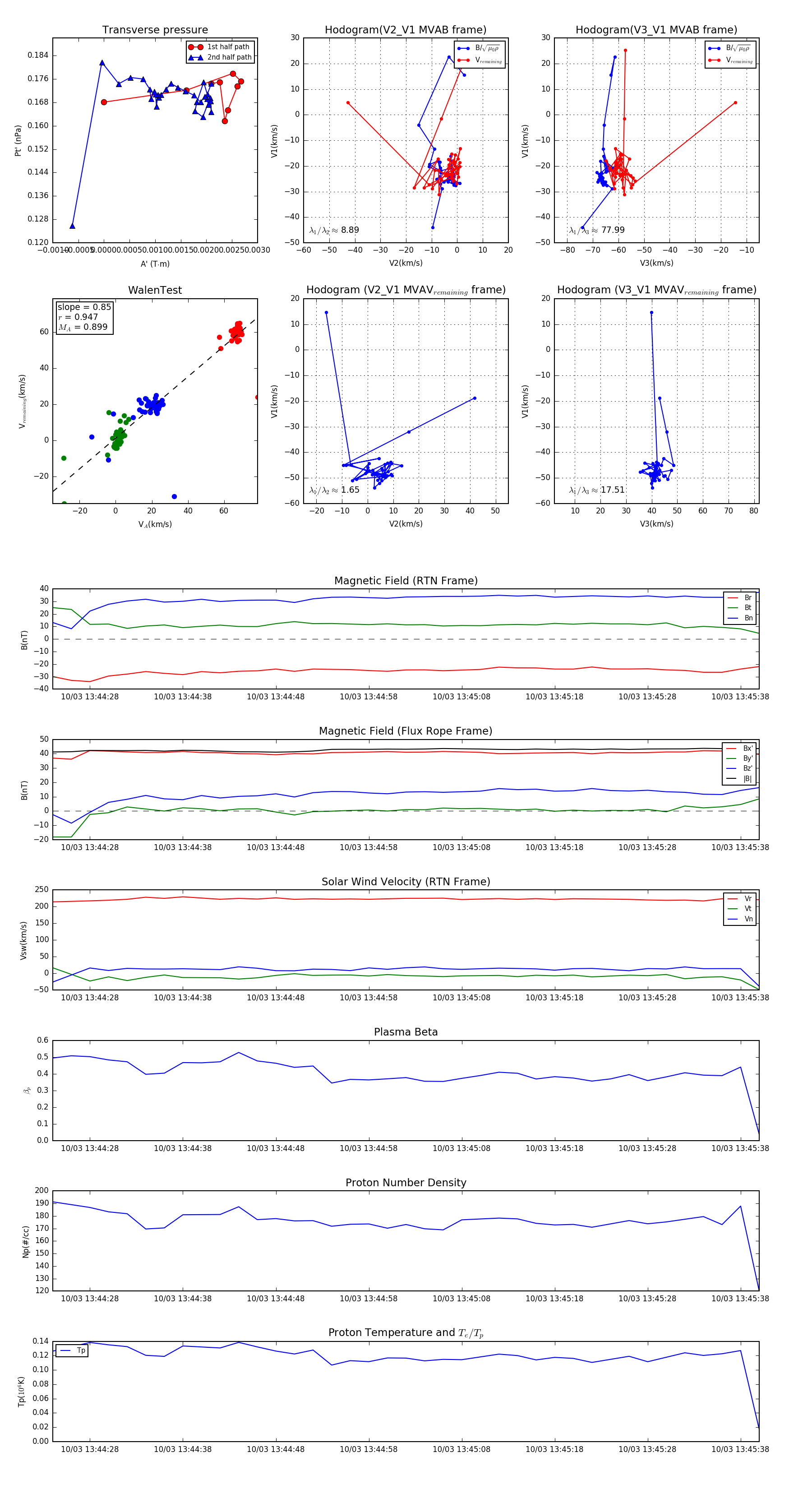
Flux Rope in 2023

Flux Rope Event 2023-10-03 13:44:24 ~ 2023-10-03 13:45:40 (77 seconds)


plot