HOME   LIST
‹–   –›

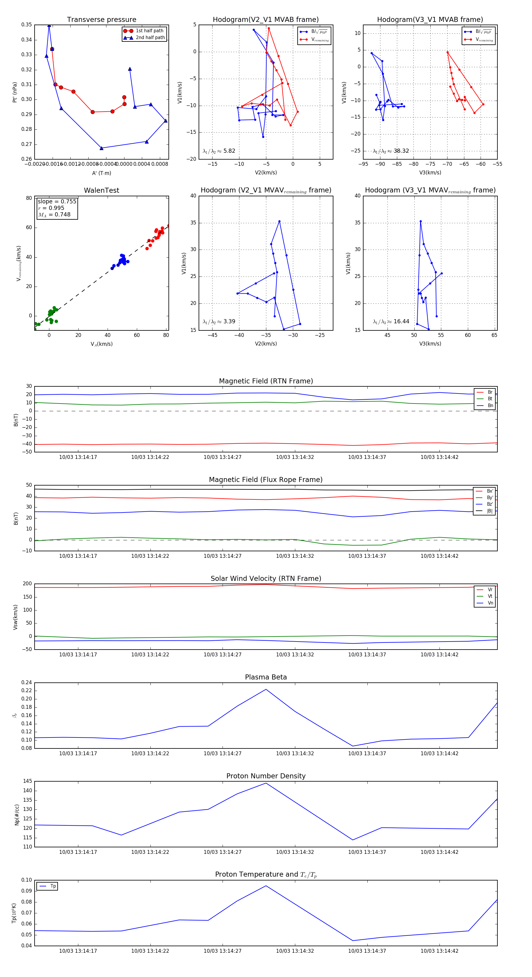
Flux Rope in 2023

Flux Rope Event 2023-10-03 13:14:14 ~ 2023-10-03 13:14:46 (33 seconds)


plot