HOME   LIST
‹–   –›

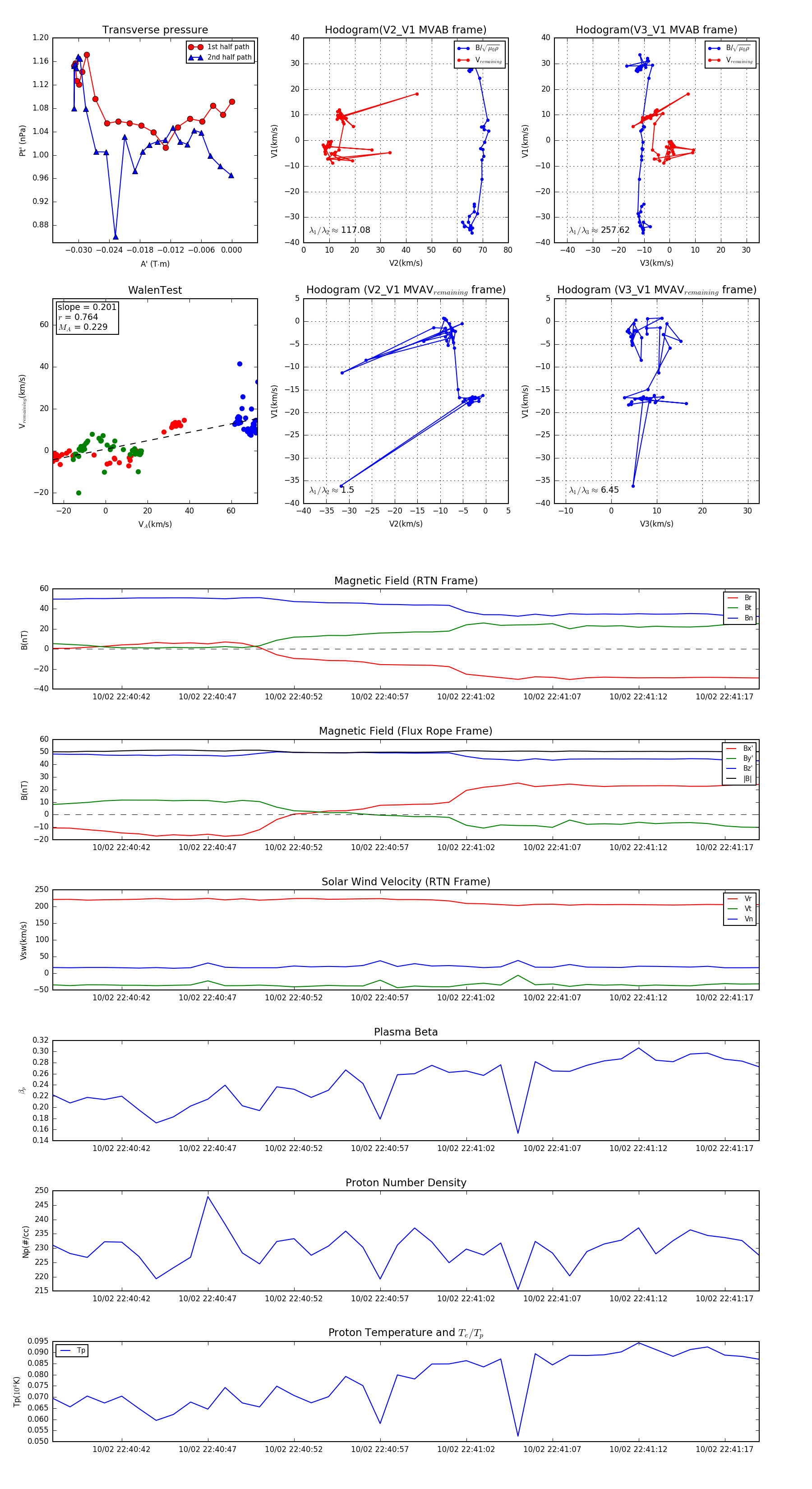
Flux Rope in 2023

Flux Rope Event 2023-10-02 22:40:38 ~ 2023-10-02 22:41:19 (42 seconds)


plot