HOME   LIST
‹–   –›

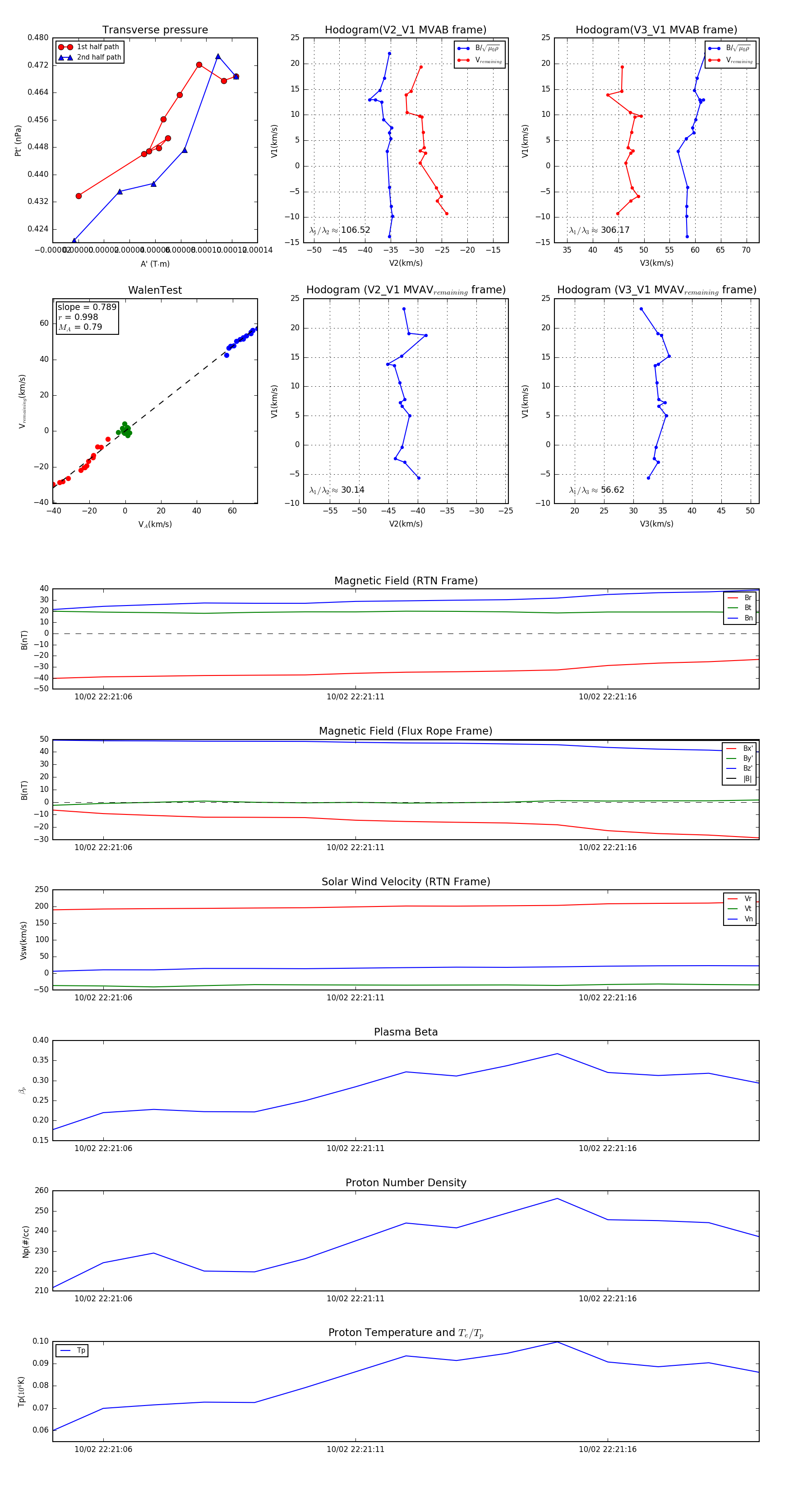
Flux Rope in 2023

Flux Rope Event 2023-10-02 22:21:05 ~ 2023-10-02 22:21:19 (15 seconds)


plot