HOME   LIST
‹–   –›

Flux Rope in 2023

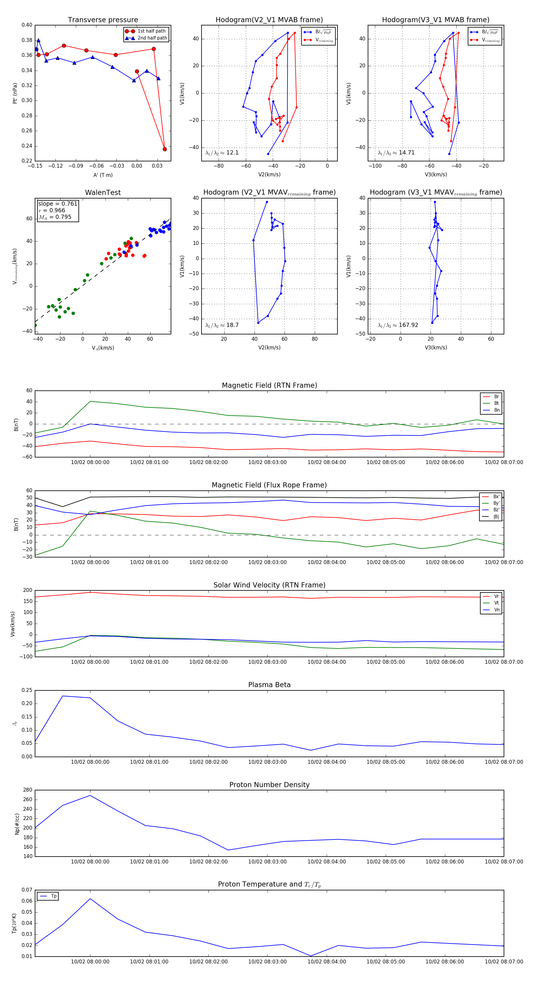
Flux Rope Event 2023-10-02 07:59:04 ~ 2023-10-02 08:07:00 (477 seconds)


plot