HOME   LIST
‹–   –›

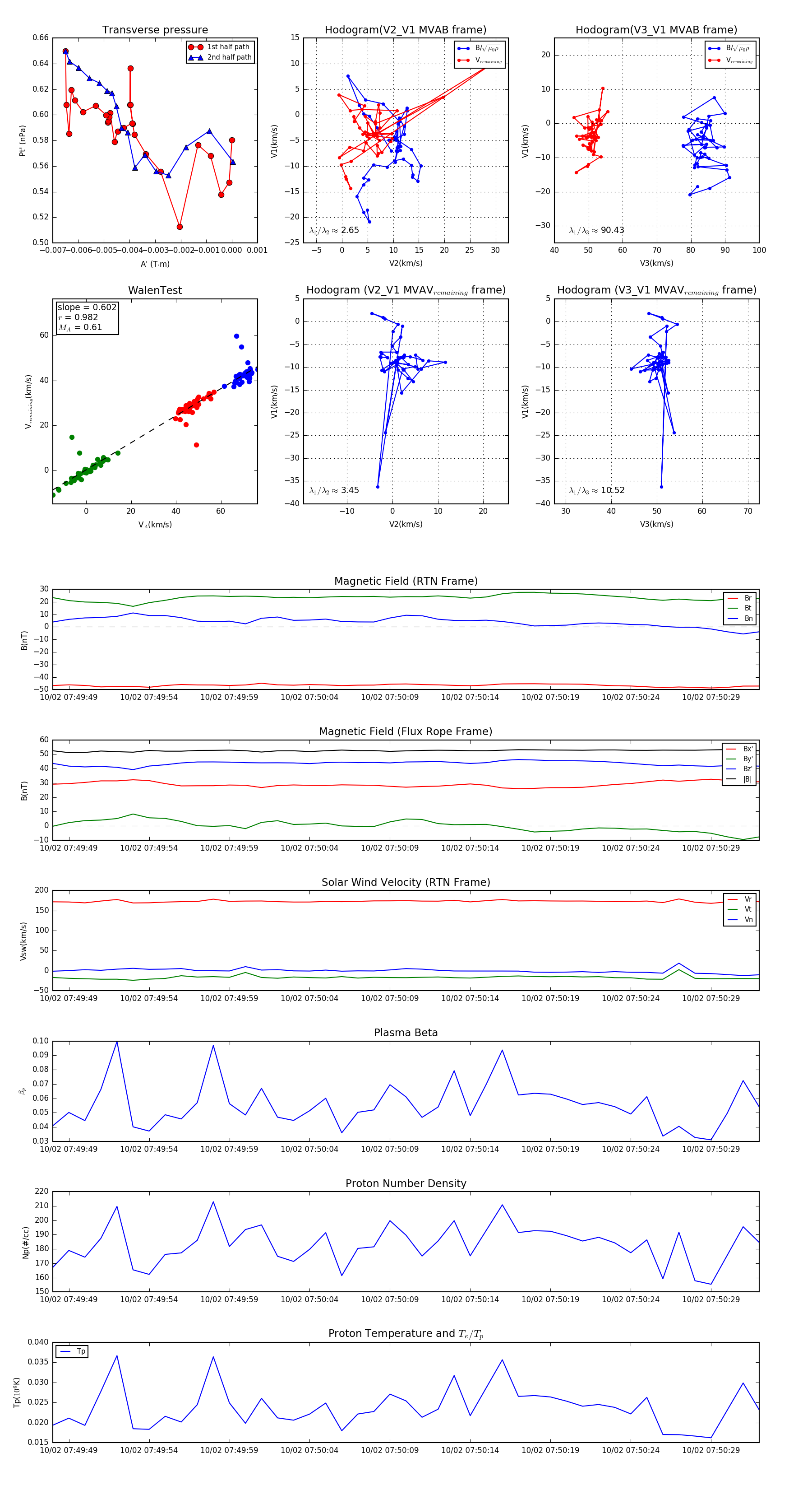
Flux Rope in 2023

Flux Rope Event 2023-10-02 07:49:48 ~ 2023-10-02 07:50:32 (45 seconds)


plot