HOME   LIST
‹–   –›

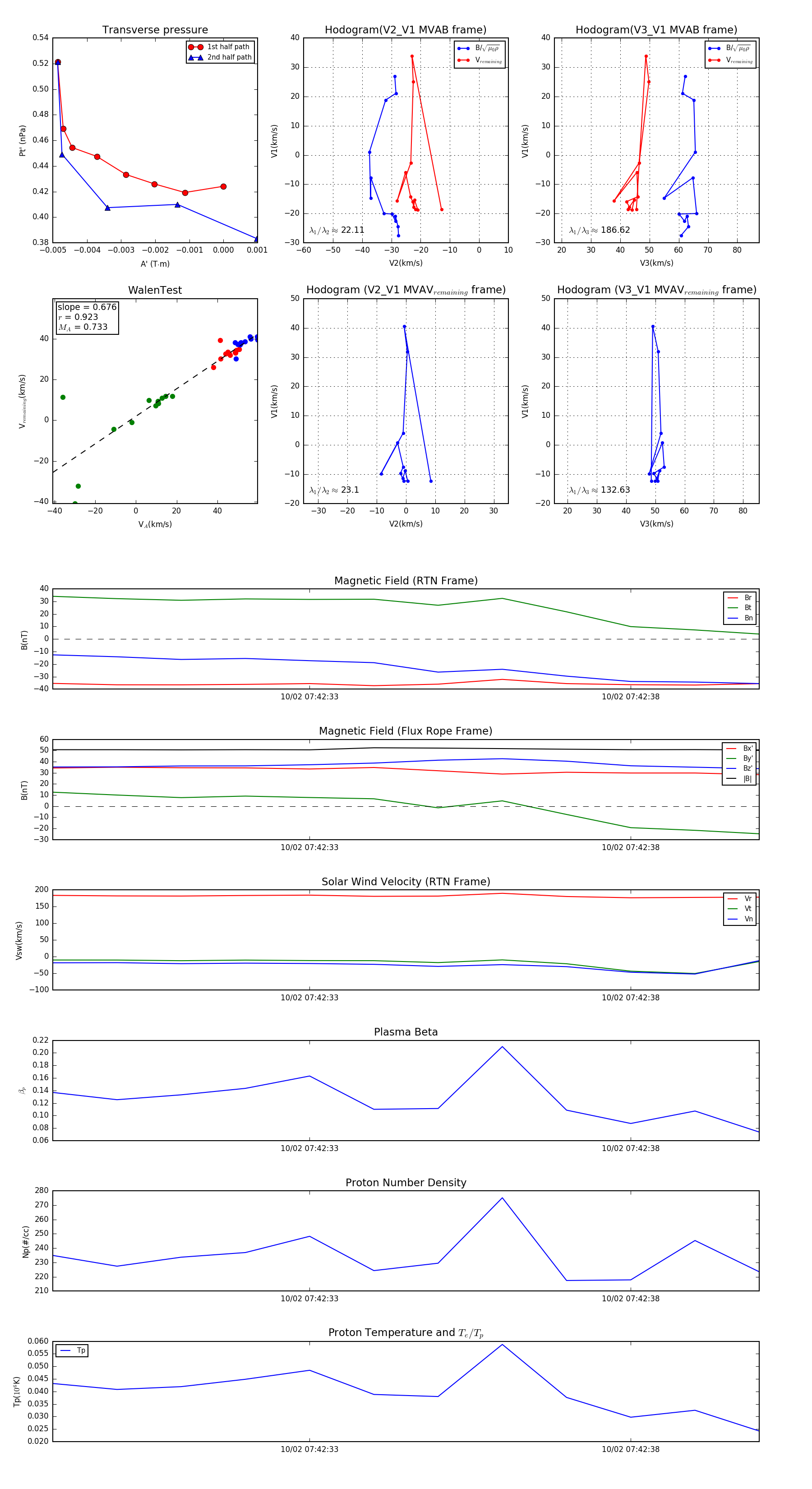
Flux Rope in 2023

Flux Rope Event 2023-10-02 07:42:29 ~ 2023-10-02 07:42:40 (12 seconds)


plot