HOME   LIST
‹–   –›

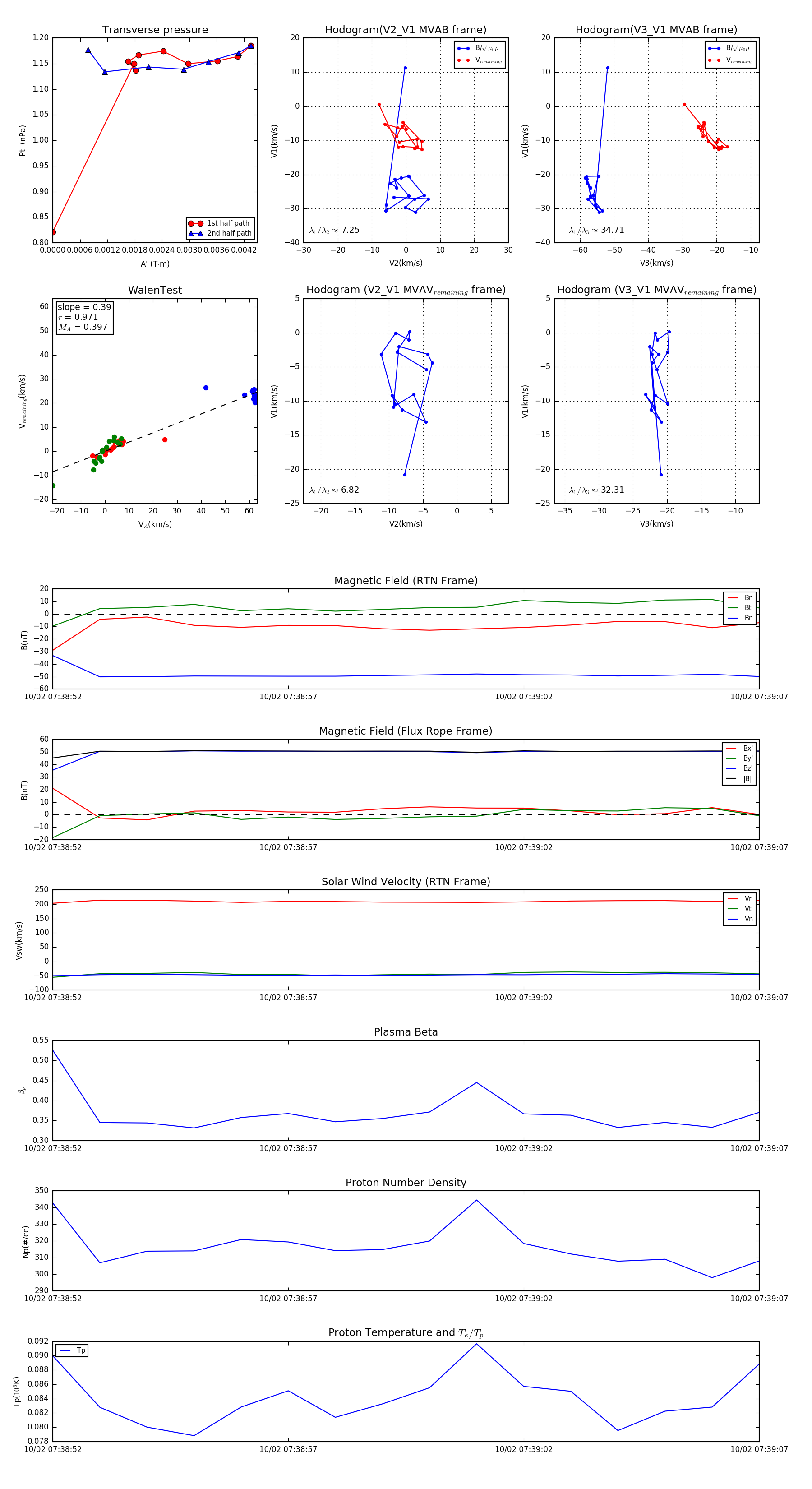
Flux Rope in 2023

Flux Rope Event 2023-10-02 07:38:52 ~ 2023-10-02 07:39:07 (16 seconds)


plot