HOME   LIST
‹–   –›

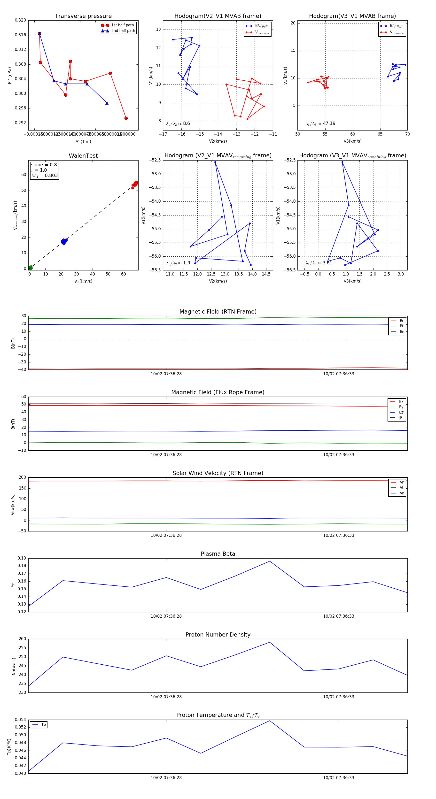
Flux Rope in 2023

Flux Rope Event 2023-10-02 07:36:24 ~ 2023-10-02 07:36:35 (12 seconds)


plot