HOME   LIST
‹–   –›

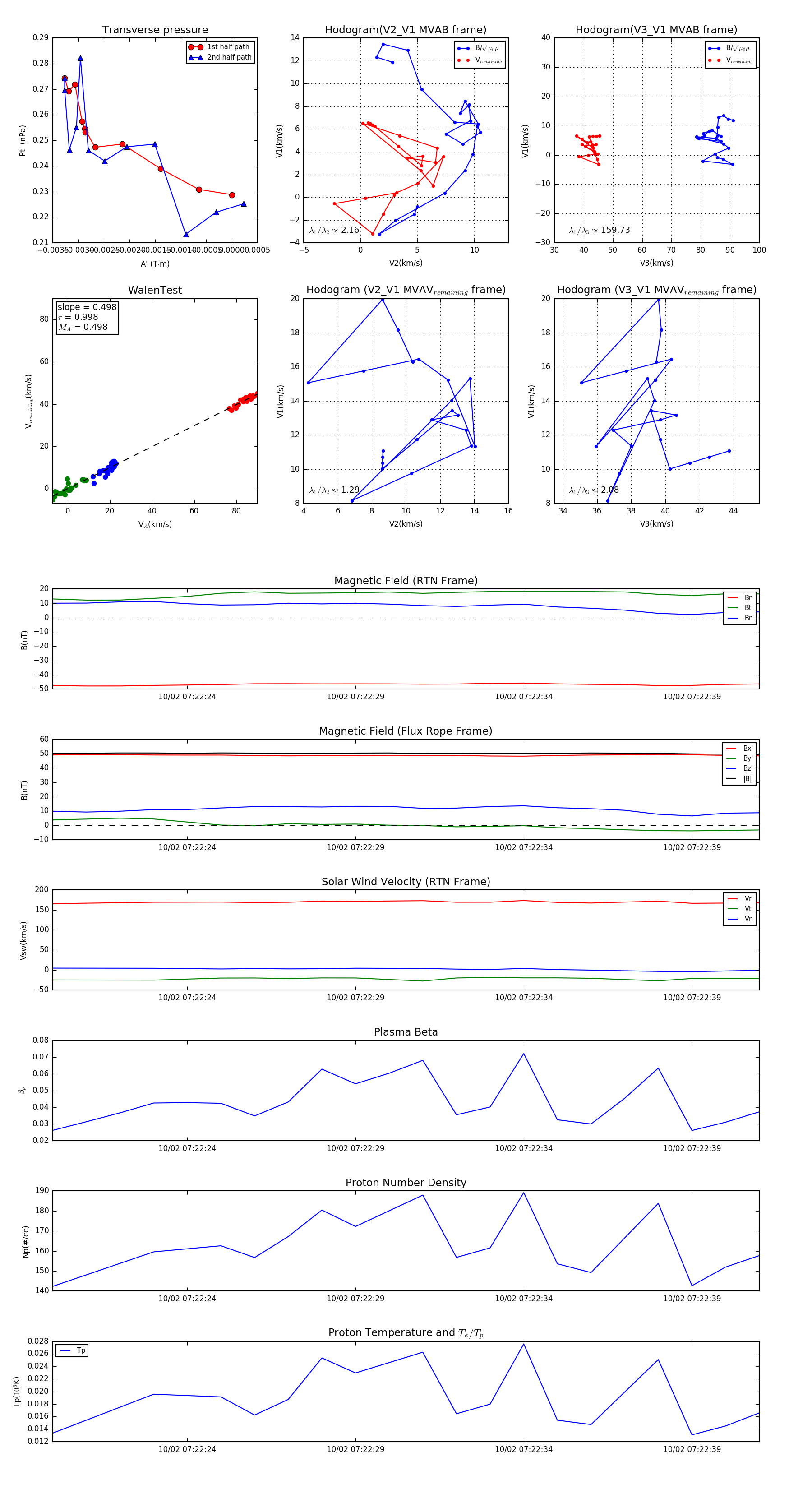
Flux Rope in 2023

Flux Rope Event 2023-10-02 07:22:20 ~ 2023-10-02 07:22:41 (22 seconds)


plot