HOME   LIST
‹–   –›

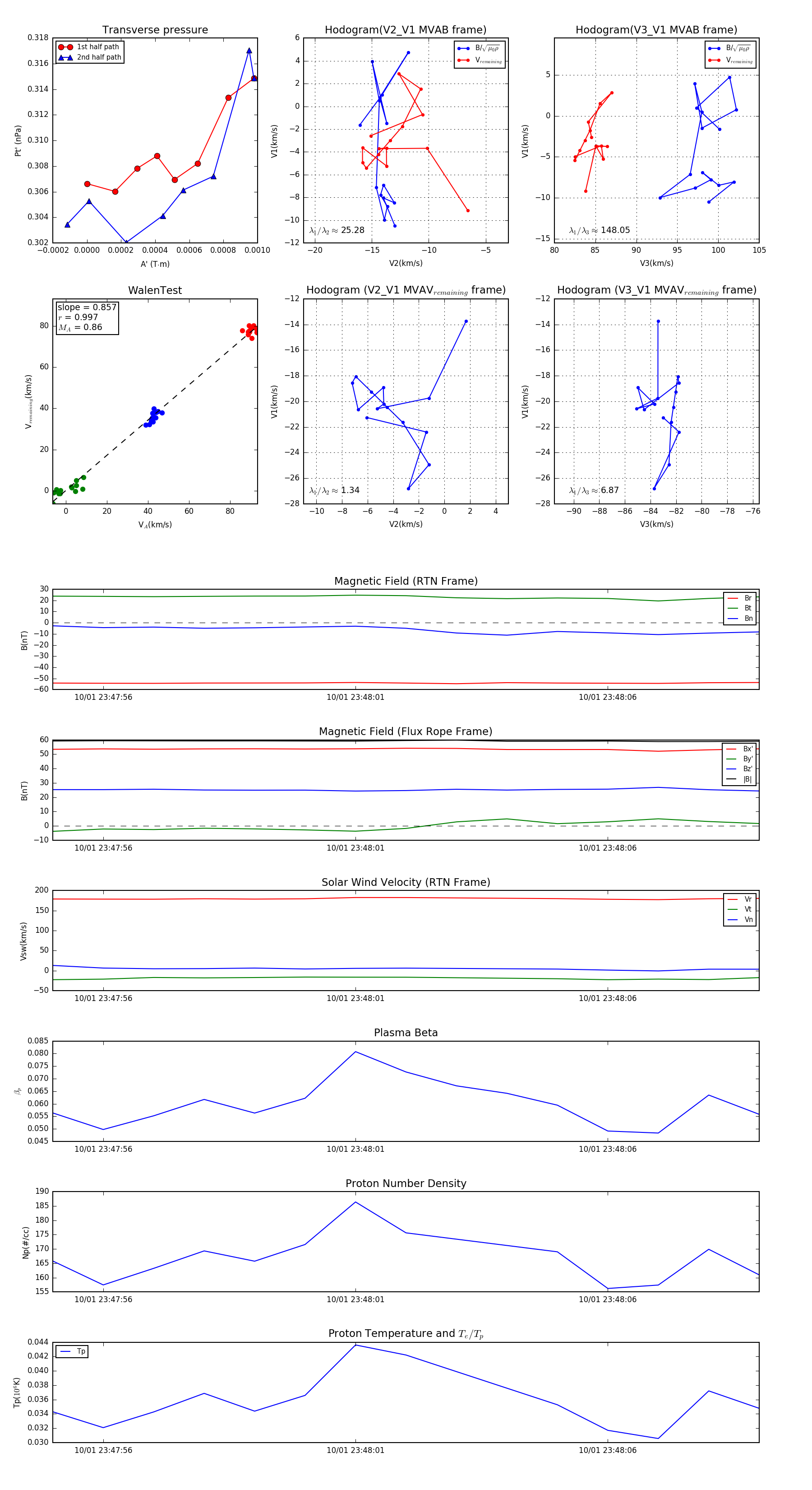
Flux Rope in 2023

Flux Rope Event 2023-10-01 23:47:55 ~ 2023-10-01 23:48:09 (15 seconds)


plot