HOME   LIST
‹–   –›

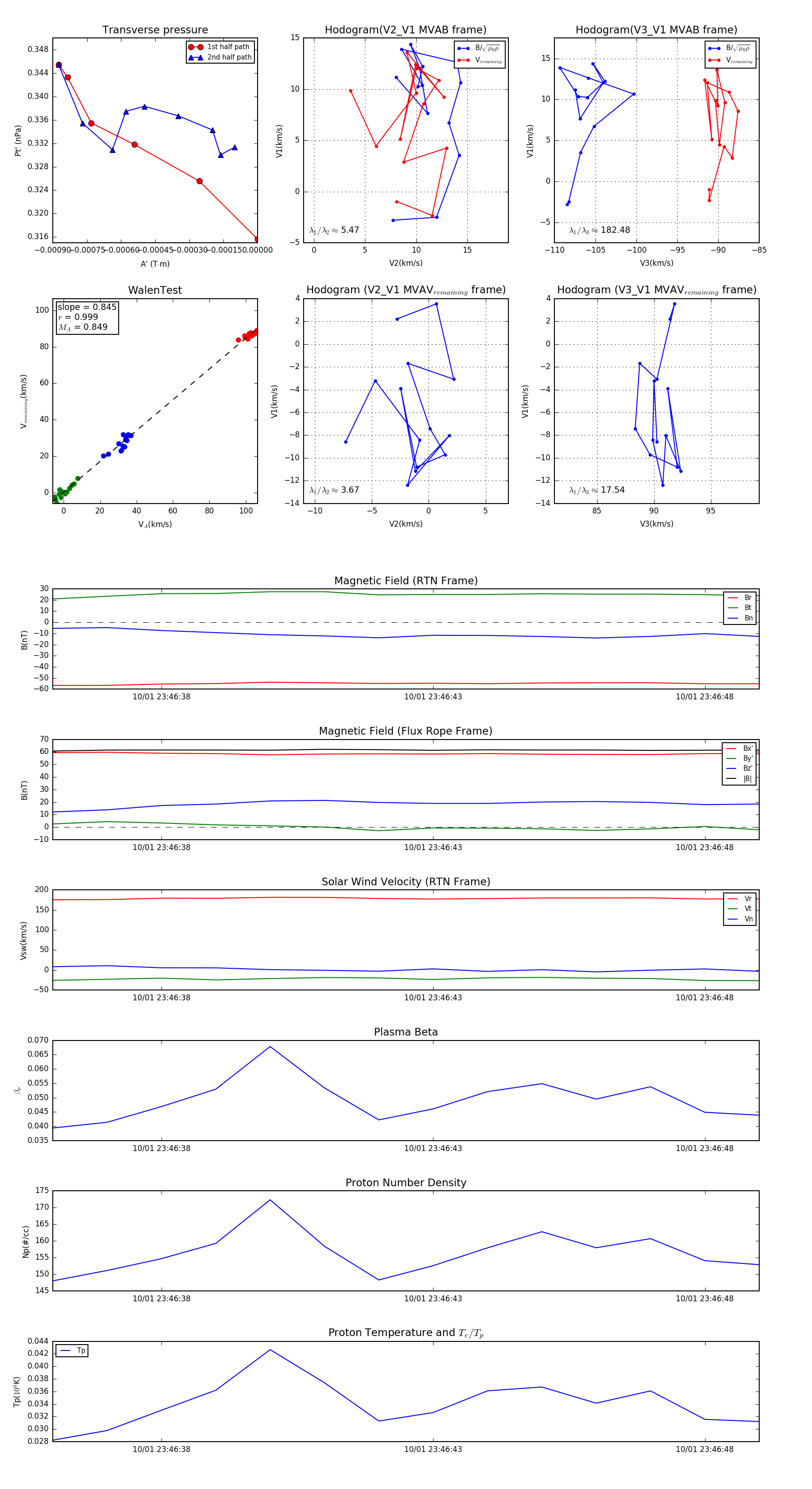
Flux Rope in 2023

Flux Rope Event 2023-10-01 23:46:36 ~ 2023-10-01 23:46:49 (14 seconds)


plot