HOME   LIST
‹–   –›

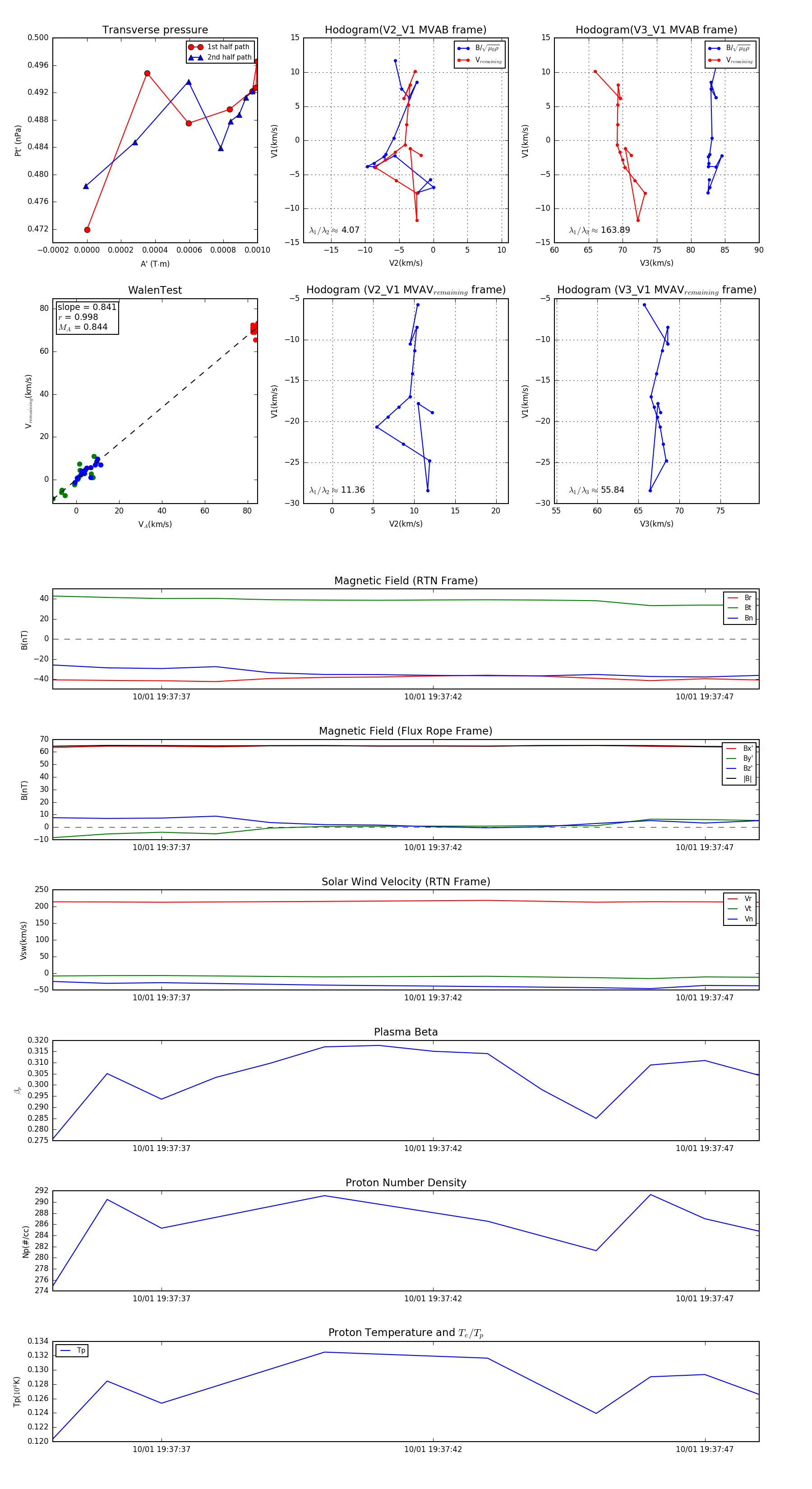
Flux Rope in 2023

Flux Rope Event 2023-10-01 19:37:35 ~ 2023-10-01 19:37:48 (14 seconds)


plot