HOME   LIST
‹–   –›

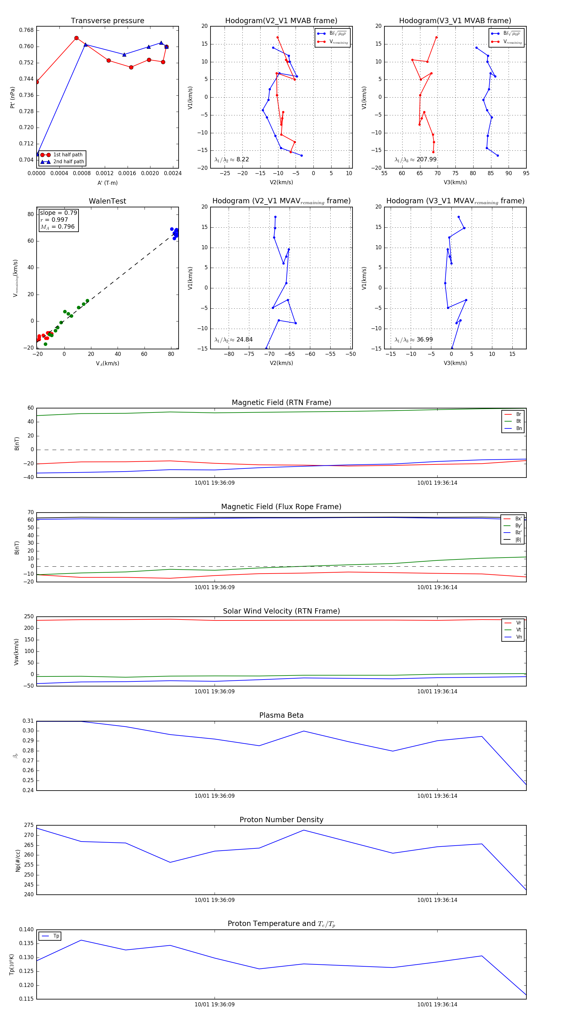
Flux Rope in 2023

Flux Rope Event 2023-10-01 19:36:05 ~ 2023-10-01 19:36:16 (12 seconds)


plot