HOME   LIST
‹–   –›

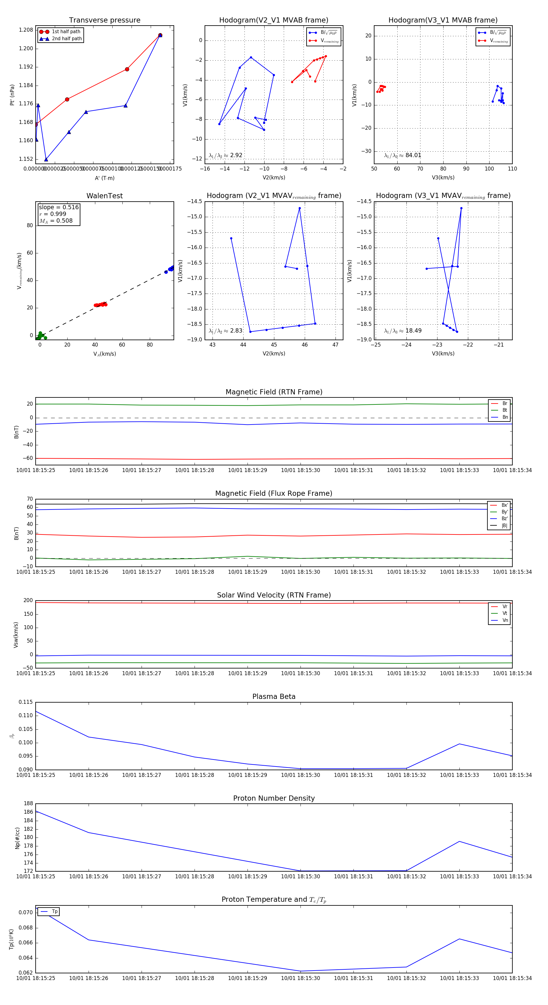
Flux Rope in 2023

Flux Rope Event 2023-10-01 18:15:25 ~ 2023-10-01 18:15:34 (10 seconds)


plot