HOME   LIST
‹–   –›

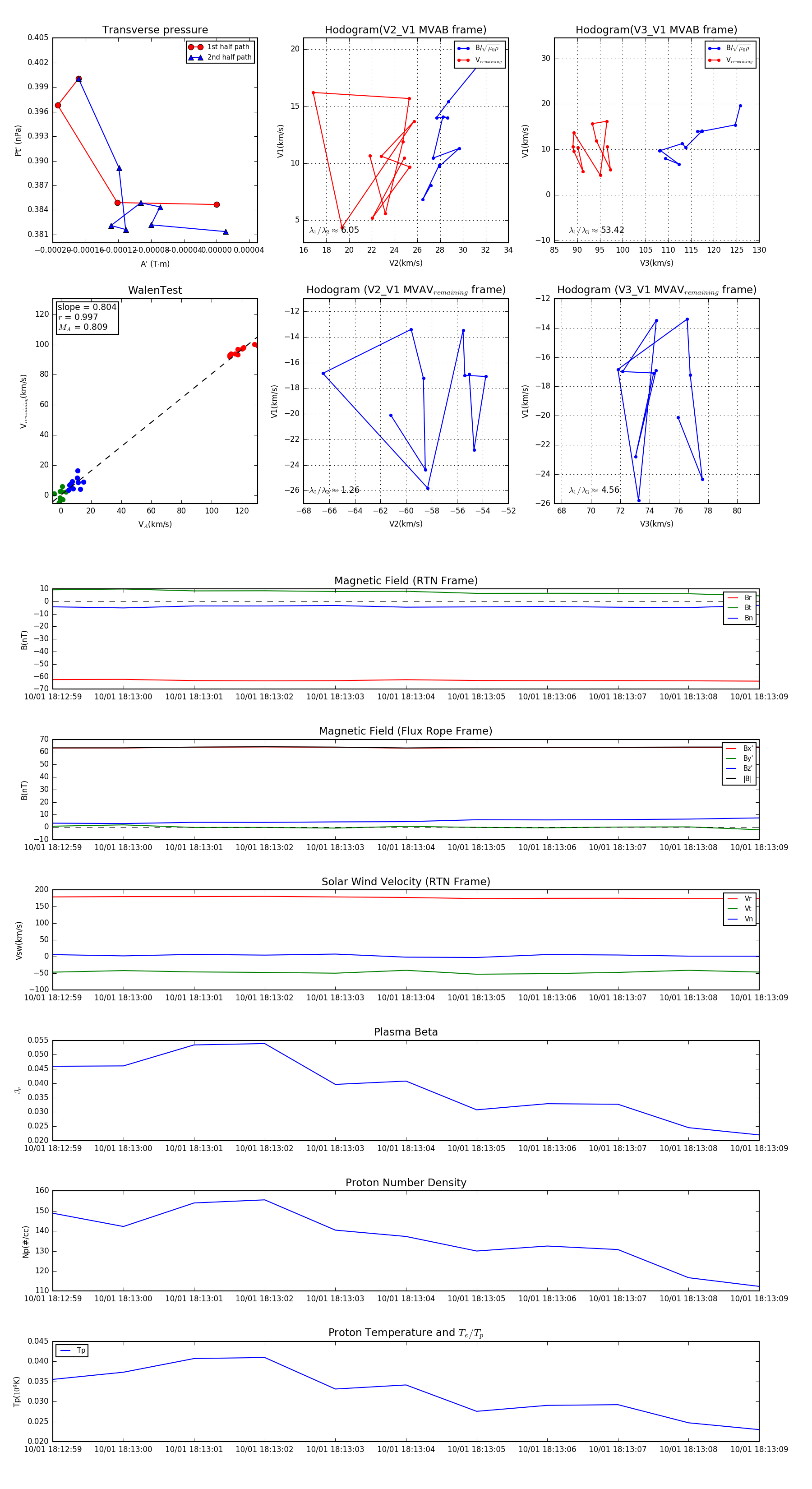
Flux Rope in 2023

Flux Rope Event 2023-10-01 18:12:59 ~ 2023-10-01 18:13:09 (11 seconds)


plot