HOME   LIST
‹–   –›

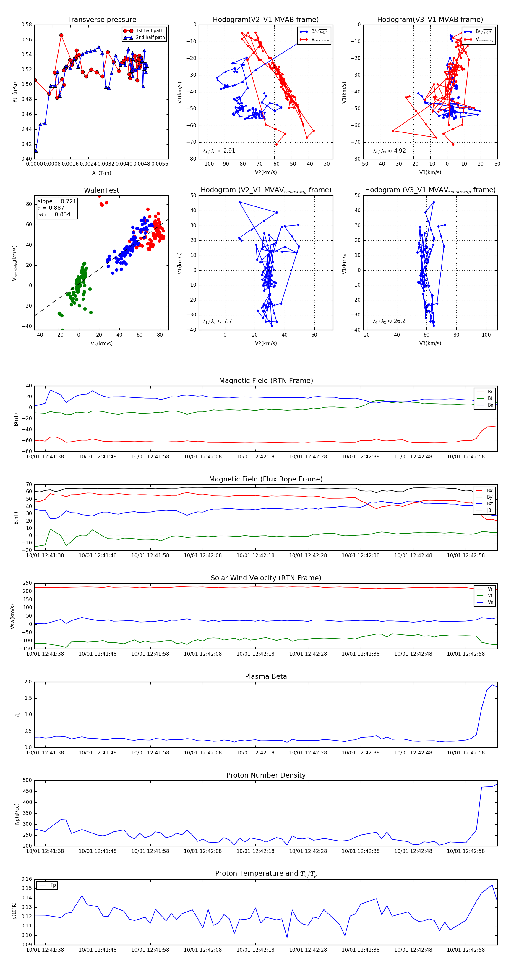
Flux Rope in 2023

Flux Rope Event 2023-10-01 12:41:36 ~ 2023-10-01 12:43:04 (89 seconds)


plot