HOME   LIST
‹–   –›

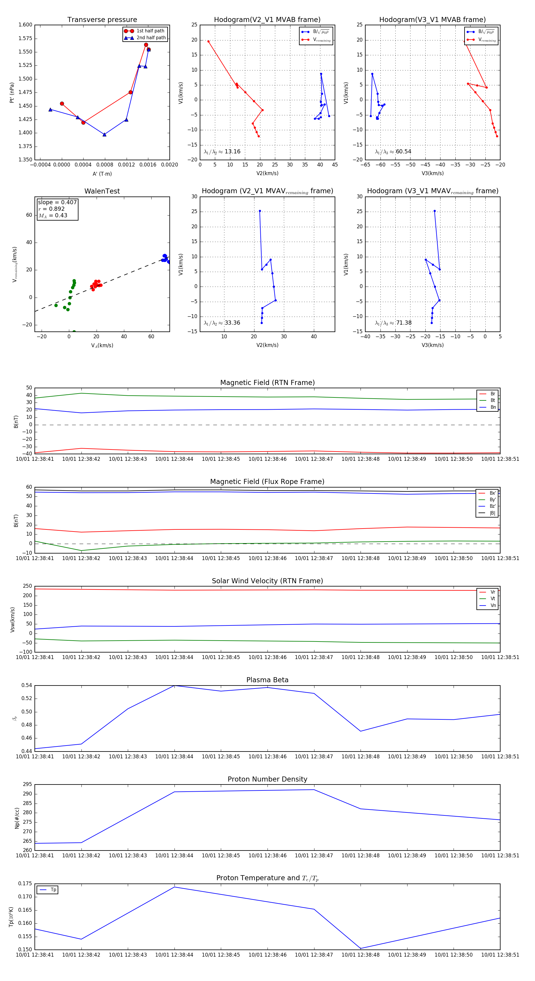
Flux Rope in 2023

Flux Rope Event 2023-10-01 12:38:41 ~ 2023-10-01 12:38:51 (11 seconds)


plot