HOME   LIST
‹–   –›

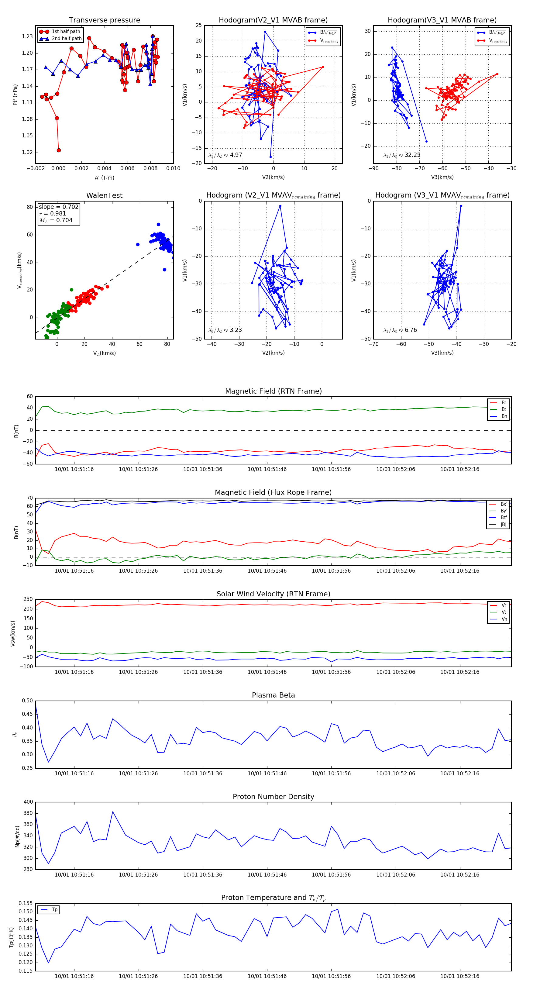
Flux Rope in 2023

Flux Rope Event 2023-10-01 10:51:10 ~ 2023-10-01 10:52:24 (75 seconds)


plot