HOME   LIST
‹–   –›

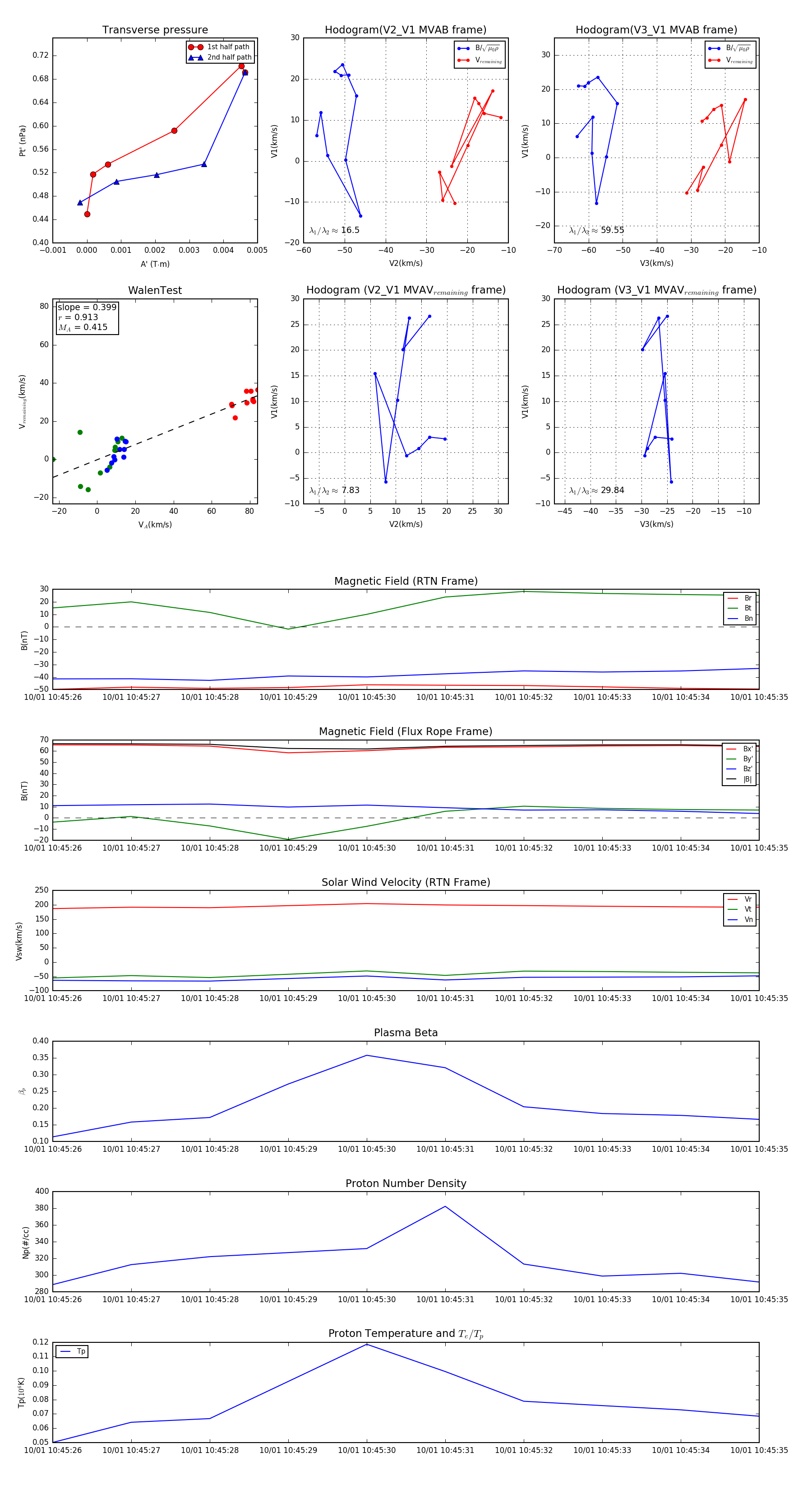
Flux Rope in 2023

Flux Rope Event 2023-10-01 10:45:26 ~ 2023-10-01 10:45:35 (10 seconds)


plot