HOME   LIST
‹–   –›

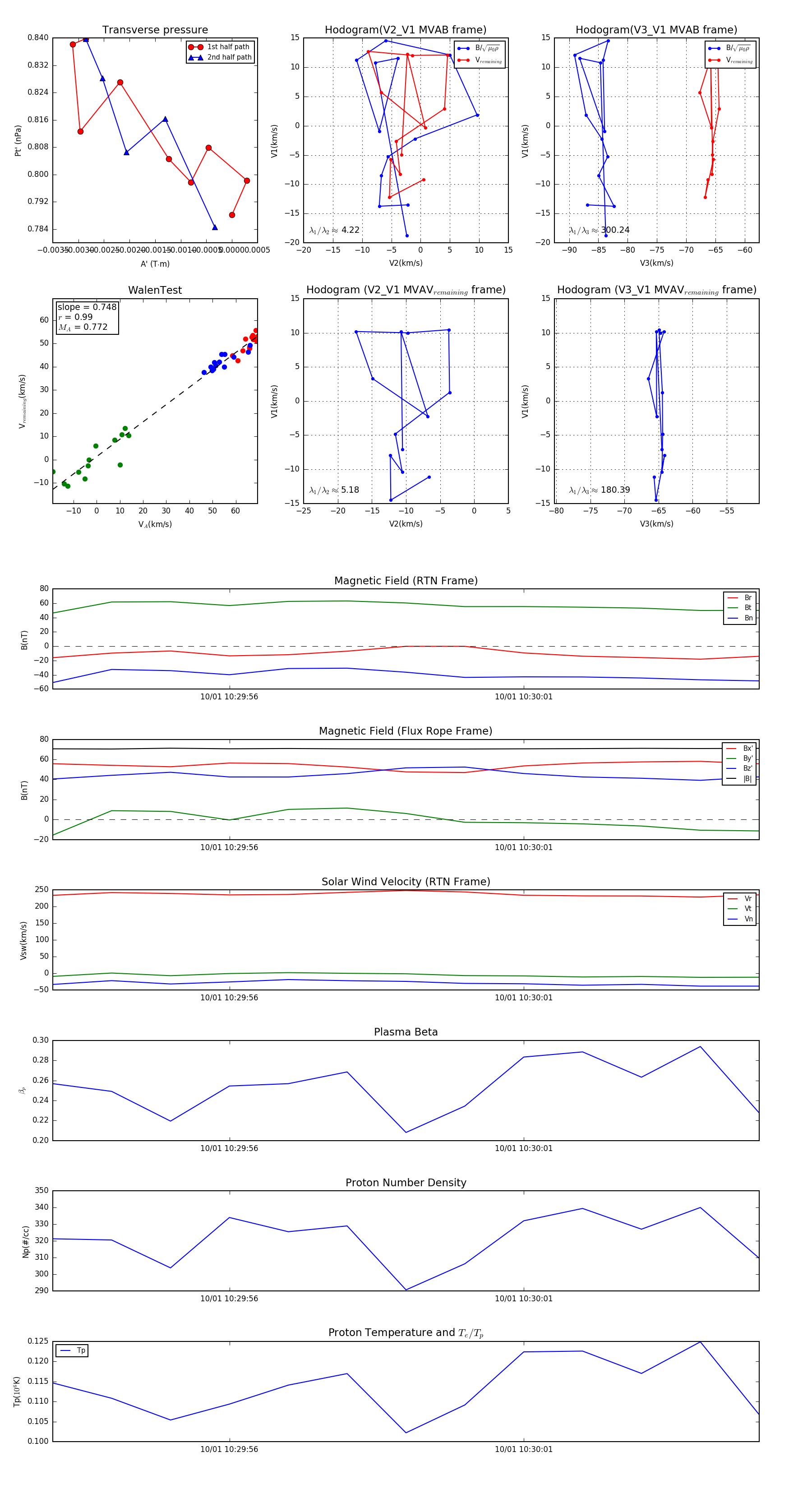
Flux Rope in 2023

Flux Rope Event 2023-10-01 10:29:53 ~ 2023-10-01 10:30:05 (13 seconds)


plot