HOME   LIST
‹–   –›

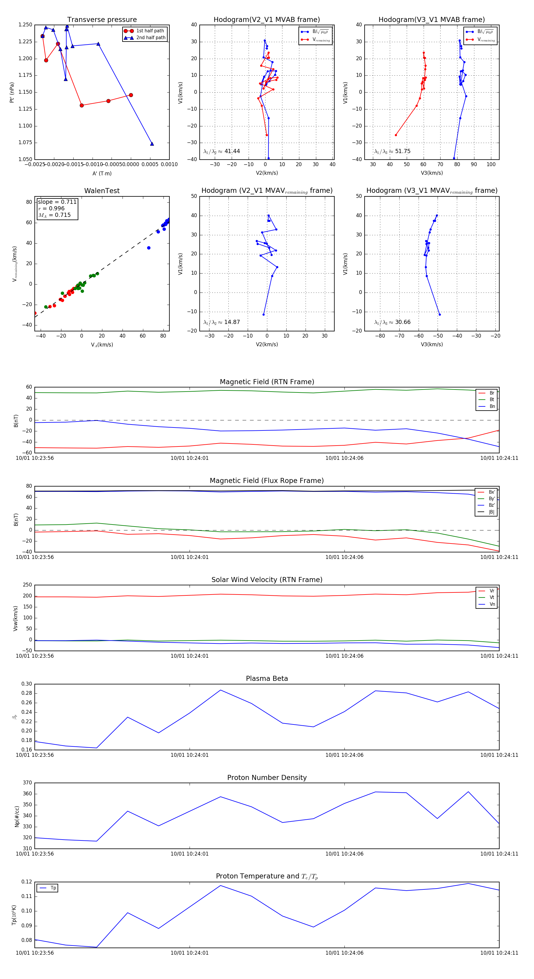
Flux Rope in 2023

Flux Rope Event 2023-10-01 10:23:56 ~ 2023-10-01 10:24:11 (16 seconds)


plot