HOME   LIST
‹–   –›

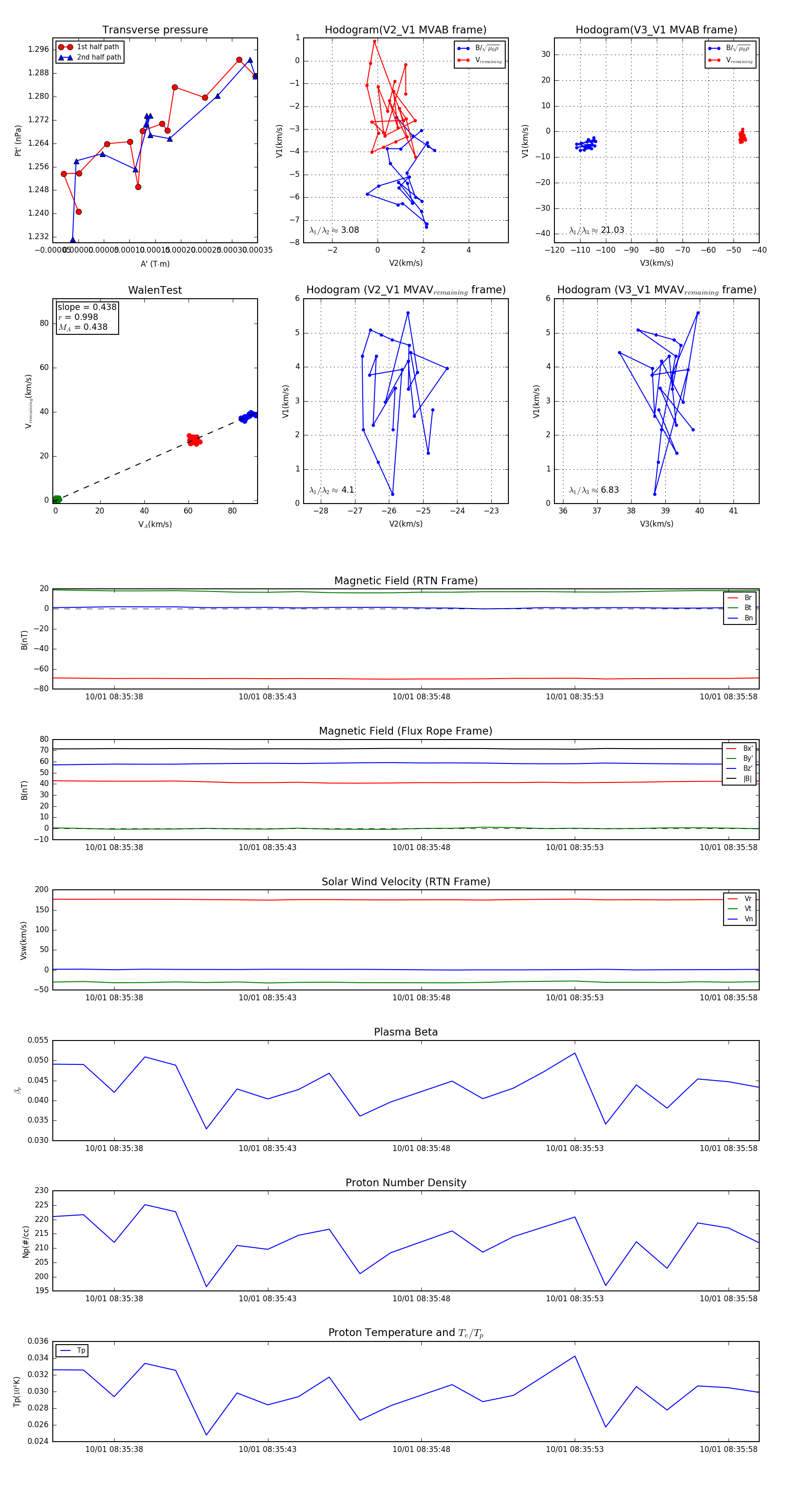
Flux Rope in 2023

Flux Rope Event 2023-10-01 08:35:36 ~ 2023-10-01 08:35:59 (24 seconds)


plot