HOME   LIST
‹–   –›

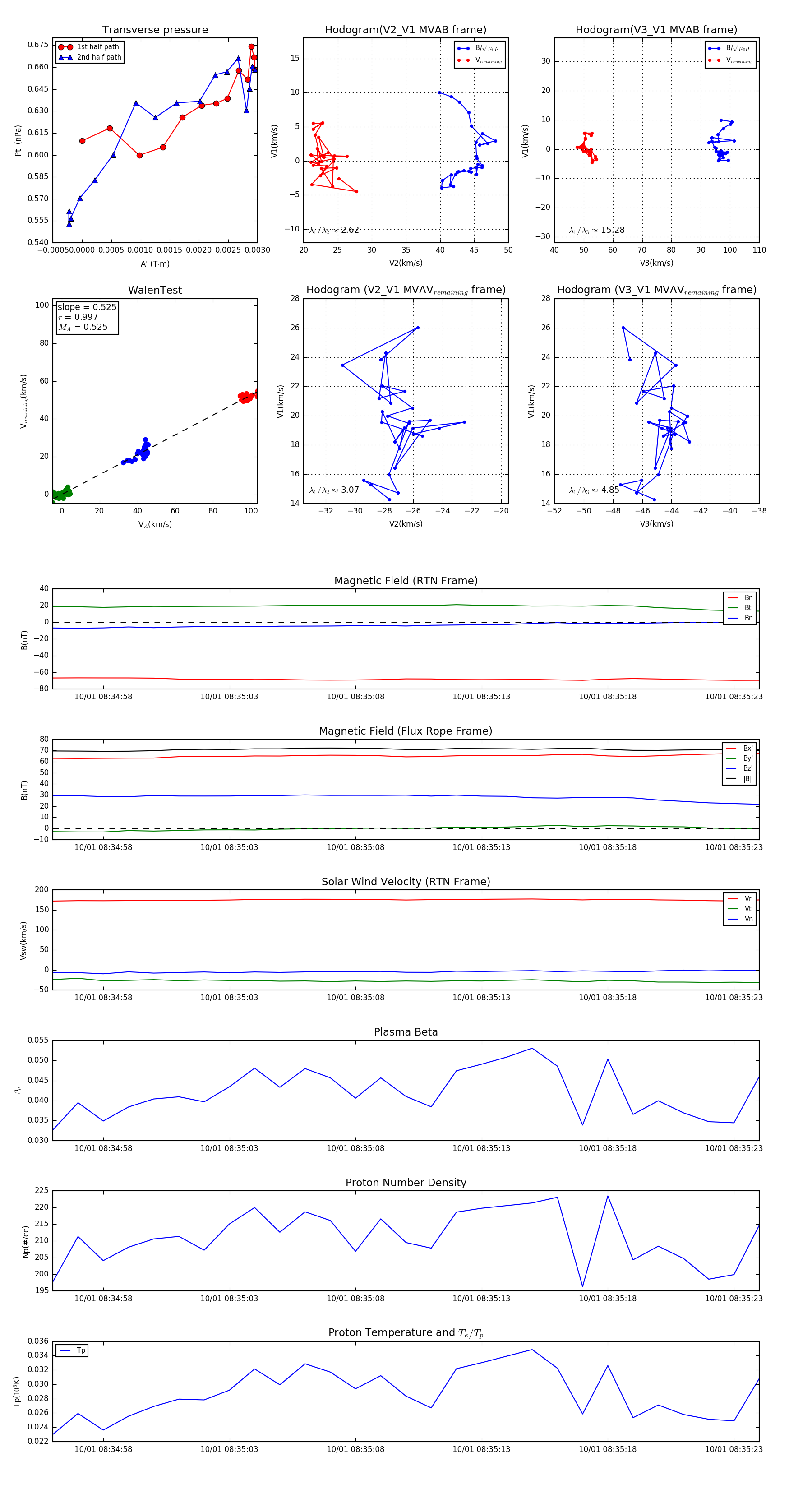
Flux Rope in 2023

Flux Rope Event 2023-10-01 08:34:56 ~ 2023-10-01 08:35:24 (29 seconds)


plot