HOME   LIST
‹–   –›

Flux Rope in 2023

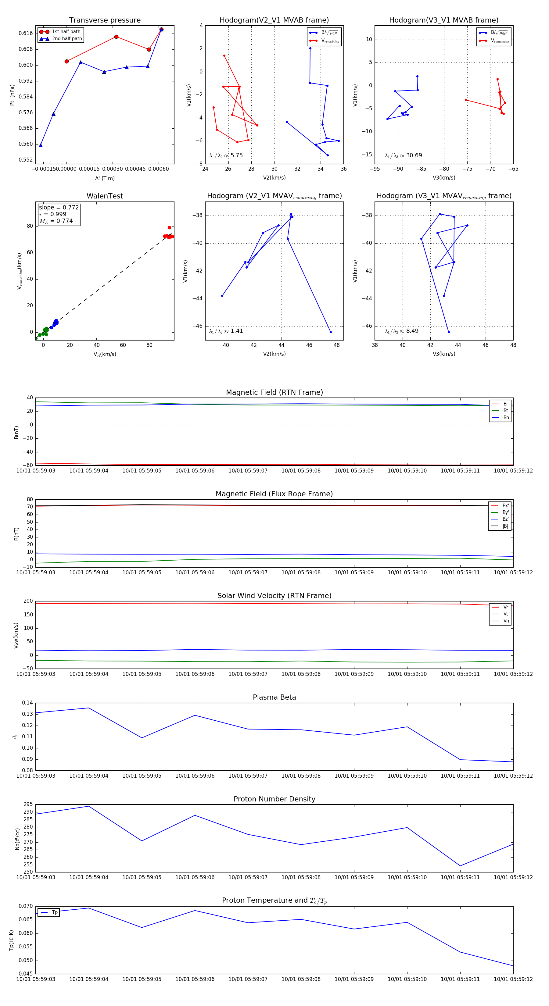
Flux Rope Event 2023-10-01 05:59:03 ~ 2023-10-01 05:59:12 (10 seconds)


plot