HOME   LIST
‹–   –›

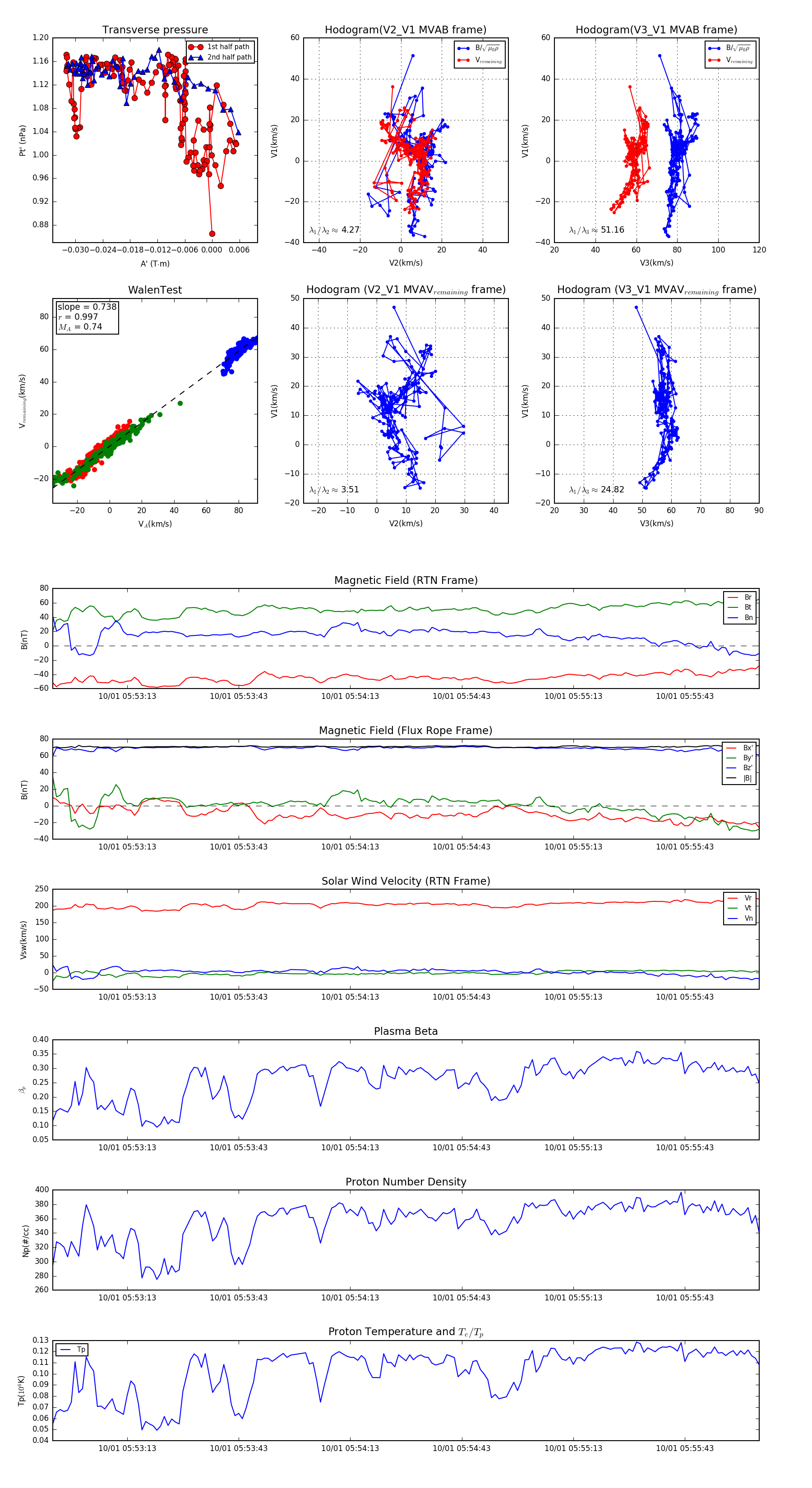
Flux Rope in 2023

Flux Rope Event 2023-10-01 05:52:53 ~ 2023-10-01 05:56:03 (191 seconds)


plot