HOME   LIST
‹–   –›

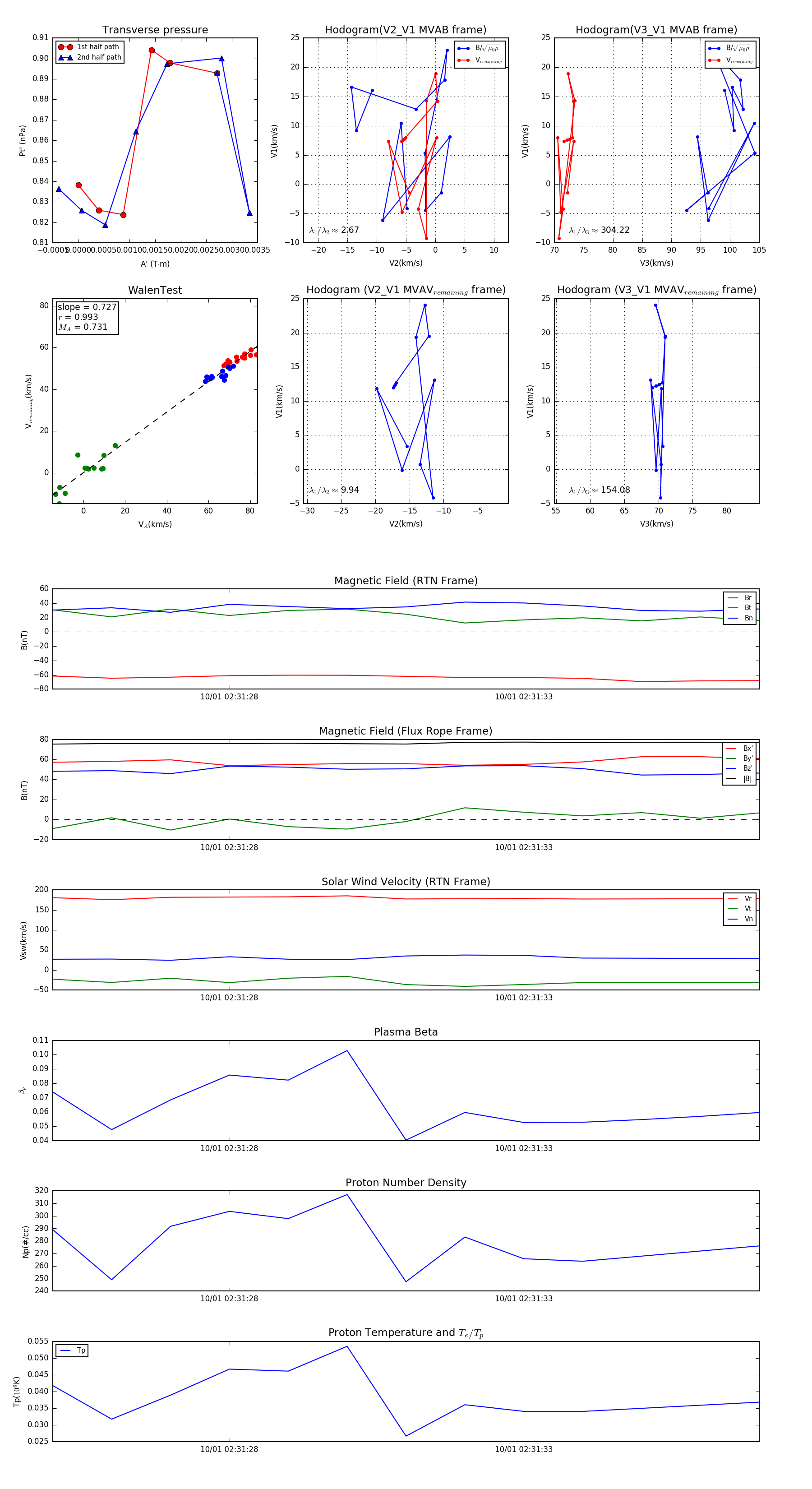
Flux Rope in 2023

Flux Rope Event 2023-10-01 02:31:25 ~ 2023-10-01 02:31:37 (13 seconds)


plot