HOME   LIST
‹–   –›

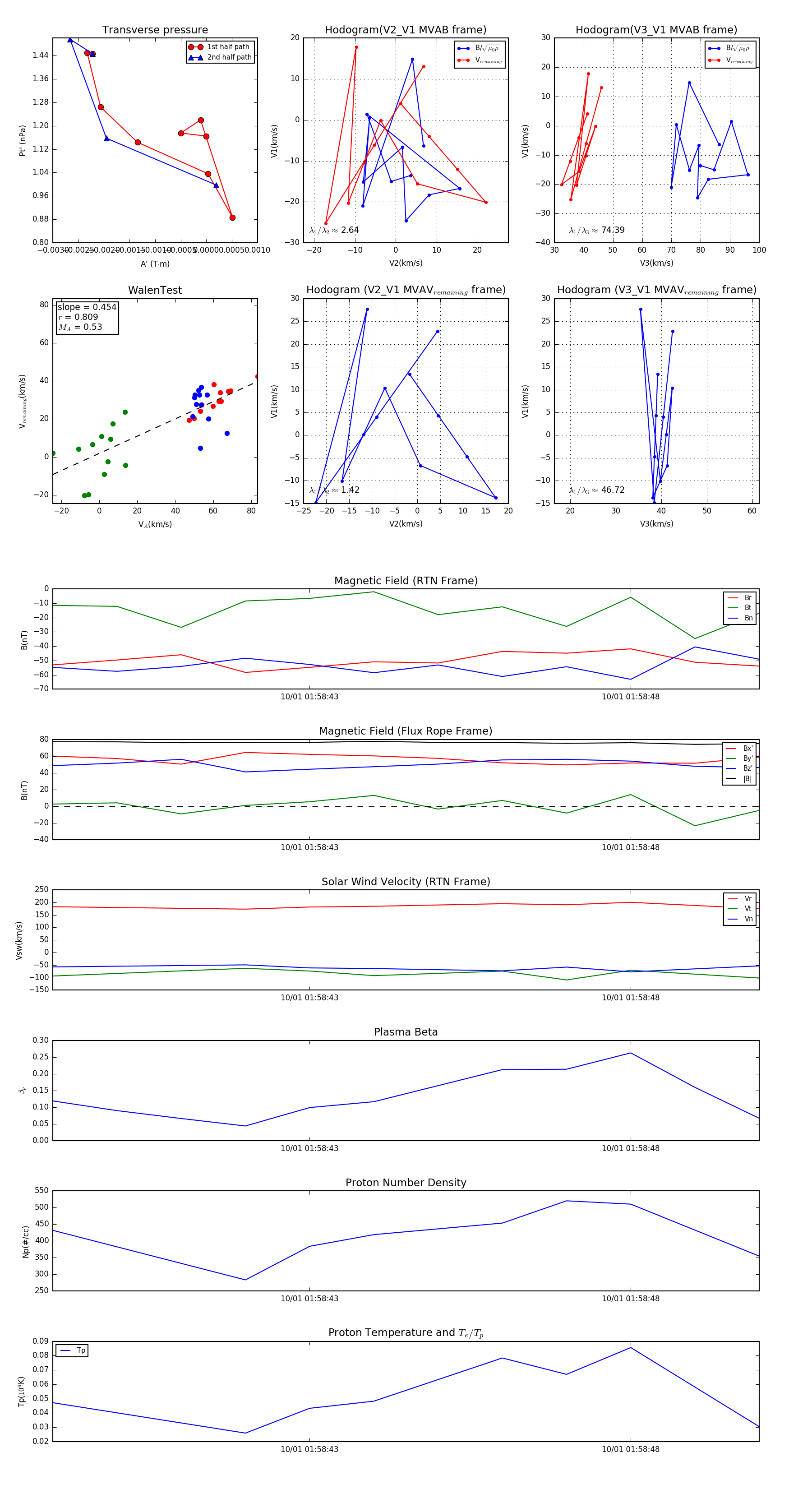
Flux Rope in 2023

Flux Rope Event 2023-10-01 01:58:39 ~ 2023-10-01 01:58:50 (12 seconds)


plot