HOME   LIST
‹–   –›

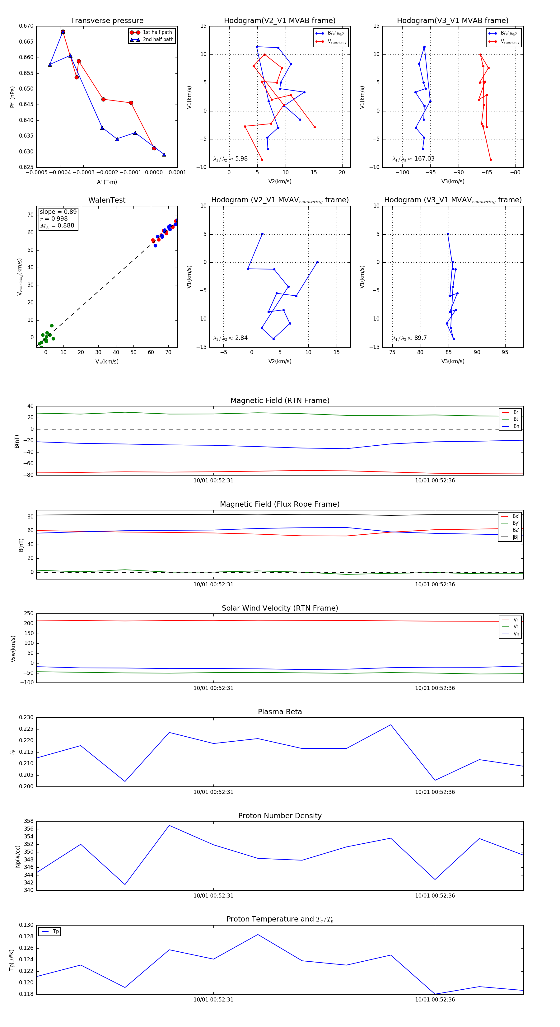
Flux Rope in 2023

Flux Rope Event 2023-10-01 00:52:27 ~ 2023-10-01 00:52:38 (12 seconds)


plot