HOME   LIST
‹–   –›

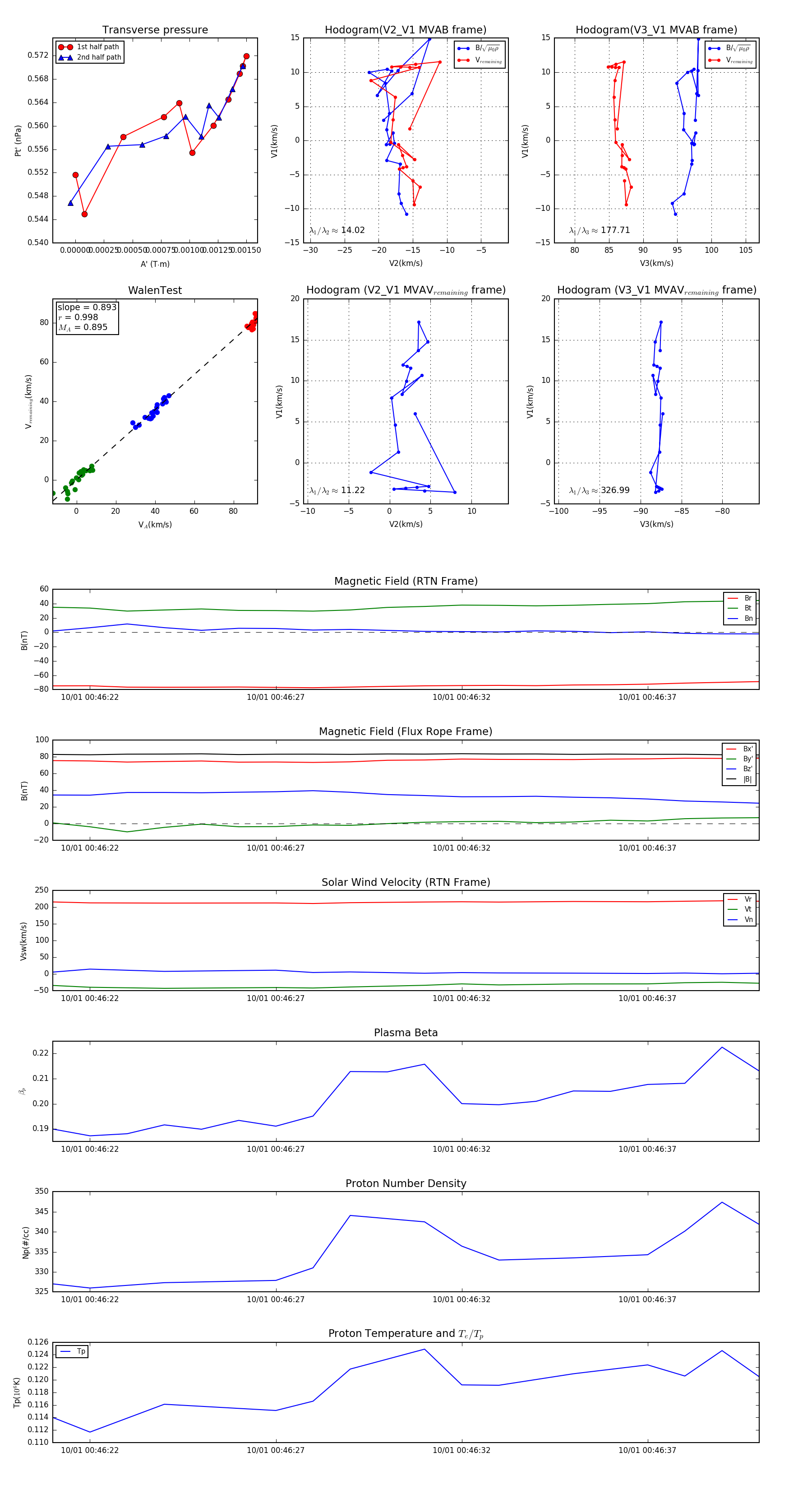
Flux Rope in 2023

Flux Rope Event 2023-10-01 00:46:21 ~ 2023-10-01 00:46:40 (20 seconds)


plot