HOME   LIST
‹–   –›

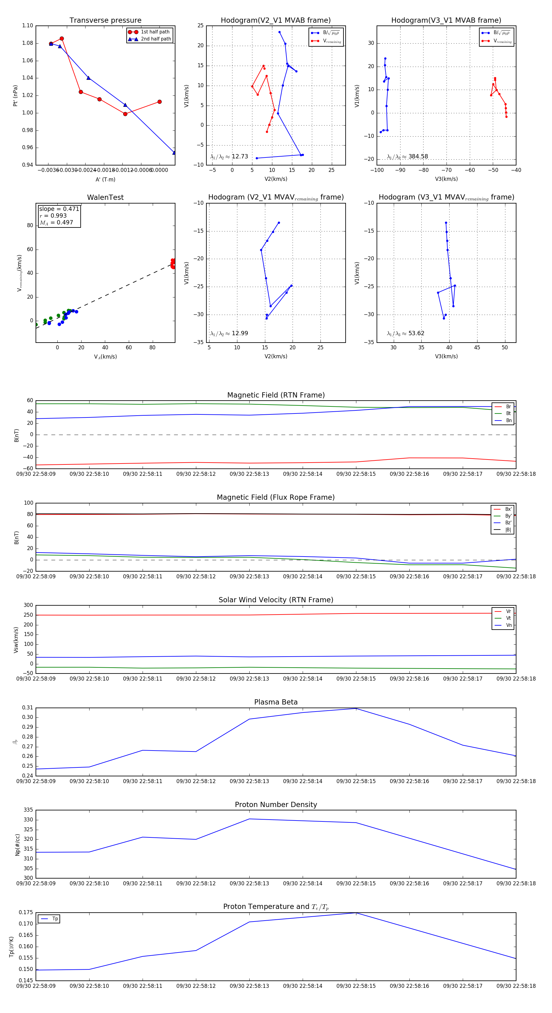
Flux Rope in 2023

Flux Rope Event 2023-09-30 22:58:09 ~ 2023-09-30 22:58:18 (10 seconds)


plot